Composition de l'équipe 4:
Daria Abrahamian: daria.abrahamian@etu.upmc.fr
Valentin Barbé: valentin.barbe@etu.upmc.fr
Yenni Benkaci: yenni.benkaci@etu.upmc.fr
Maxence Vacheron: maxence.vacheron@etu.upmc.fr
Enseignant référent:
Sébatien Payan: sebastien.payan@upmc.fr
Le Thérémine est composé d’un boîtier électronique équipé de deux antennes, l'instrument un son sans être touché par celui qui en joue. En règle générale, la main droite détermine la hauteur de la note, en faisant varier sa distance à l’antenne verticale. L’antenne horizontale, en forme de boucle, fait varier le volume selon sa distance à la main gauche.
Lors de ce projet nous allons essayer de concevoir 3 types de Thérémines différents : Un analogique, un grâce à un Arduino et un dernier fonctionnant grâce à une photorésistance. On va tout d'abord se focaliser sur la création du Thérémine analogique, si tout se passe bien et que nous avons suffisamment de temps nous continuerons en faisant les deux autres.
Voici le matériel nécessaire pour concevoir les 3 Thérémines :
Thérémine avec un Arduino
Matériel
Utilité
1 x Arduino
Oscillateur, OpAmp, Filtre ect …
1 x 10KΩResistor
1 x Light Dependant Resistor
Permet de visualiser le signal qui provient de la main
1 x Potentiometer
1x Speaker
Photoresistor Theremin
1 x 555 Timer IC
Permet de gérer le champ éléctromagnétique du signal
1 x 0.47μF capacitor
1 x 10KΩ Resistor
1 x 1MΩ Resistor
1 x 100μF electrolytic capacitor
2xPhotoresistor L'intensité de la lumière qui sort de ce composant permettra de déterminer le son de l'instrument.
1 x Speaker (small)
Theremin Analogue
1 x Antenne
Détermine un signal en fonction de la position de la main.
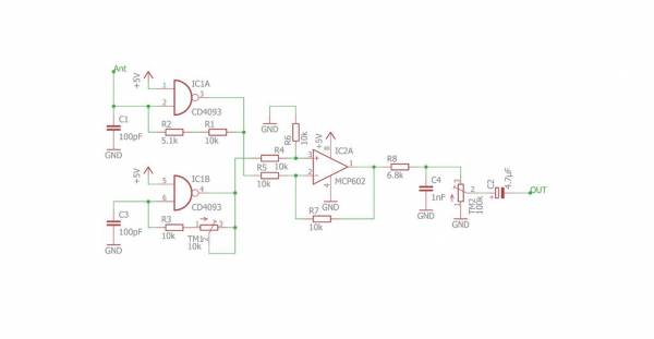
1 x CD4093 NAND IC
Oscillateur créer un signal triangulaire qui a besoin d'être converti. Il doit être converti grâce à un filtre pass-bas pour enlever les haute fréquence (désagréable à entendre).
1 x MCP602 OpAmp
OpAmp permet d'amplifier le signal car il sera trop faible après la conversion.
2x 100pF Capacitor
1x 1nF Capacitor
1x 4.7µF Capacitor
6x 10k Resistor
1x 5.1k Resistor
1×6.8k Resistor
2x 10k Potentiometer
Régule le volume et la hauteur de l'instrument.
1 x Speaker
Avancement du projet :
Semaine 25/02 : Nous continuons les manipulations afin de concevoir le thérémine analogique. Cependant suite à des disfonctionnement on à changer le matériel (capacité, résistance, timer 555 …). A la fin de la journée nous avons un theremin analog fonctionnel, la photorésistance capte bien la présence de notre main et ajuste la fréquence.
Le Theremine à Photorésistance en action
Semaine 03/03 : Nous avançons dans nos recherches de la théorie physique derrière le fonctionnement du Thérémine. Nous allons de plus perfectionner le montage du thérémine analog.
Voici une photo du premier montage du Thérémine analog :
Semaine 11/03 : Nous continuons les manipulations pour le thérémine totalement analogique, nous bloquons sur le montage éléctronique de ce dernier. Pendant qu'une partie du groupe se charge de résoudre les problèmes de montage l'autre partie du groupe avance dans les recherches théoriques derrière le concept.
Nous avons l'idée de tester l'antenne séparément du montage total afin de voir la variation de la fréquence à la sortie d'un oscilloscope.
Weekend 16-17/03 : Suite à une consultation avec un Electronicien, nous avons pu résoundre les problèmes avec notre Theremine Analogue et le réaliser.
Semaine 02/04 : Amélioration de la sensibilité de notre Thérémine analogique
Semaine 08/04 : Nous avançons respectivement sur chaque partie du compte rendu. Maxence commence la rédaction sur le Thérémine digital (Arduino), Daria sur le Thérémine analogique, Yenni sur l'aspect acoustique et Valentin sur l'intro/conclu et la mise en place du latex.
Semaine 15/04 Nous continuons chacun à écrire le compte rendu, en échangeant régulièrement notre avancé et le contenu ajouté au compte rendu.
===== Diagramme de Gantt: =====
Upon turning applying a current, the speaker emitted no sound.
- We ran a quick test of certain components with a voltmeter, and we hadn't burnt any of the components.
- We applied a test cable to check for current throughout the circuit, and found that there was none around the electrolytic capacitor.
- the amount of current that was running through the circuit was so weak when it came out of the OpAmp, that it could not power the speaker even if it reached it.
Scratching our heads and cutting our losses after a few failed attempts, we consulted the electronic technician.
Technician's Diagnosis
Here I would simply like to include the two emails I received from the technician, including some schematics.
He was astonished to discover that we did not test our circuit beforehand with a simulator, as it was more intricate than the two that came before.
During our time together, I received a crash course in LT Spice from him, a free simulator software to test circuits before attempting to mount them.
Email No.1
Ben oui parce que avec des pf cela fait une fréquence extrêmement rapide donc inaudible. Comment as tu la fréquence d’oscillation ?
Avec 100nf et 1000 ohms on a presque 5 khz, a comparer avec le la 440 hz, c’est Maria Callas qui chante ?
Avec 100nf on obtient une bonne fréquence: 500 hz
As we later found out, the frequencies which we were producing were not within the range of the shmidt-trigger, and thus we were getting randomn, inaudible frequencies (not even around 5000 hz which would correspond to the piano note Eb8)
What had to be done now, was to find the right balance between capacitance and resistor, that would put us within an audible range (respecting the shmidt-trigger)
Consultation
Before, we hadn't really consulted any data sheets of our components.
Having bought the standard Nand Gate and OpAmp, we paid little attention to the model.
There were however, some major differences. The doors and switches were at different places!
- Door 6 of our OpAmp (UA741) is the OUT while door 3 is the out on the MCP
Verifying our circuit board with the techinician, we spotted 2 major problems arising from our last attempt at mounting the schematic:
1. No resistance in connected to door 3 of the Nand gate
2. Bad contact on door 7 of the Nand gate
Something we hadn't paid careful attention was the respective voltage limits of the components; because we were running 5V of current through the circuit, we weren't particualrly concerned with burning anything. Luckily we didn't, but the technician advised us to always consult the date sheets for our components so we are extra-sure of what we are doing. We found that the Nand has a voltage limit of 18V and that the OpAmp's limit is 12V.
Checking the Nand gate data sheet, we found the range of our shmidt-trigger: we have to be within 2.24 volts and 3.16 in order to produce a viable frequency.
Montage
The final schematic that our simulation assured us would work:
The corresponding schmidt-trigger level must be the following in order to produce an audible frequency for us:
To take things slow and methodically, we assembled each part of the schematic piecemeal and checked the value of the current, the frequency levels (with an oscilloscope) and verified that there were not short circuits or bad contacts. A very laborious, pain staking, and time consuming process. One wonders how Mr. Leon Theremin himself had the patience to forego such a venture back in 1920.
Initial Nand gate test
Our first test wielded encouraging results.
We then proceeded to wire the 2nd Nand Gate, the OpAmp, the Final Speaker, and the Antenna.
Here we ran into a problem.
Though there was a current and a frequency, we were not within the correct Schmidt-trigger values. What we had to do was toggle the Capacitor and Resistance that were connected to the Second Nand Part.
Here, the rule is that when you diminish the resistance, you must augment the capacitance BY THE SAME PROPORTION (and vice versa).
We first tried with 1nF Capacitor and 1 MOhm Resistor, but it did not produce the desired effect.
We then settled on 10nF Capacitor and 100 KOhm Resistor.
The reason for which we have 1.5 khz from the first Nand Gate and 1.7 khz from the second is due to the dispersion that our components produce. They are standard issue, basic entry-level and therefore not as precisely manufactured.
Hooking up speaker, we had to be very careful with the current passing through.
The Loudspeaker functions as an inductive agent, which means that he wants the current to be constant. Thus, when we cut the power to our circuit, he raises the tension.
This can burn the OpAmp, thus we need to place a resistance on the loudpspeaker.
We needed to produce a total resistance of 125 Ohms in order for our loudspeaker to function.
Since our loudspeaker is only 16 Ohms, we added a resistance of 100 Ohms in order to have it function.
Our Antenna necessitated a reflection on capacity.
The higher tension, the more sensitive the Antenna.
Because we could only produce 5V (our components would burn if we went higher), our Antenna is not very sensitive. In fact, you have to physcially touch the Antenna to vary the frequency.
IN ORDER TO CREATE A THEREMIN THAT IS SENSITIVE TO THE ELECTROMAGNETIC FIELD OF YOUR HAND, YOU MUST HAVE A HIGH TENSION IN YOUR ANTENNA.
This has radically altered our project, for if we want to produce a true theremin the financial cost will rise exponentially.
Once our circuit was operational, we checked the corresponding levels and found that it fit our LT Spice simulation.
Theory meets Reality
As you can see, we are in the Shmidt-trigger range we spoke of in the beginning!
So what does all this sound like?
Having the oscillator monitoring our frequency, we can see the pitch shift in real time!
Conclusions
We were a little outside of our expertise when we began this final Theremin.
The problems we had encountered in our first 2 Theremins were marginal and quick fixes, though frustrating.
This simple Analog Theremin was the limit of our understanding in Electronics, for it required detailed analysis every step of the assembly, cross-referencing with data sheets, and precise knowledge of the components and their function.
It was with this Theremin that we truly understood the mechanics behind its sound production.
The team acquired a bit of expertise and appreciation for electronics during this montage.
Behold the splendor of our simple Theremin!
Improvements to the Sensibility
Having generated a sound, we wondered how we could improve the frequency shifts of our rudimentary instrument.
One idea was to increase the surface area of the capacitance, so that we could easily manipulate it with our hand. The human body has a certain level of capacitance (100-200pF) that we can use to manipulate the frequency of our instrument.
The object we devised for such a procedure involved an aluminum sheet spread out thin over an area. Two of these seperated by a layer of film creates “Parallel Plates”. By use of croc pincers and another breadboard, we replaced our original 1pF capacitor by our invention.
The result was that the frequency had dropped by 500 Hz to about 1200 Hz, as seen in the picture below.
When Yenni squeezed the antenna, the frequency shot up to about 7000 Hz.
When I placed my hand onto the sheet of aluminum, the frequency shot up to 12 000 Hz.
By adding our bodies capacities, we've nearly doubled the frequency!
So what about all the frequencies in between? As demosntrated in this video below, by varying hte proximity of our hand to the aluminum sheet (without touching it this time!), we managed to acheive different frequencies.
We're approaching the actual theorem!
===== Bibliographie: =====
Thérémine analogique : https://www.instructables.com/id/Make-Your-Own-Simple-Theremin/
Light thérémine : https://makezine.com/projects/light-theremin/
Arduino Thérémine : https://programminginarduino.wordpress.com/2016/03/02/project-06/