Outils pour utilisateurs

Outils du site


wiki:projet:aimant
  • * U.E 3P024: ORIGINE DE L'AIMANTATION : INTRODUCTION : Objet d'étude: Nous allons nous intéresser au cours de ce projet à l'origine de l'aimantation des matériaux ferromagnétique, nous allons étudier les raisons microscopiques d'un tel phénomène et exposé les variables le favorisant (température par exemple). De plus nous avons pour but de produire une modélisation numérique en python d'un tél matériaux et mettre en place une expérience illustrant cela. Date: 28/01/2017 - … Étudiants: - BAPTISTA Anthony: anthony.baptista@etu.upmc.fr - DOCKES Émilien : émilien.dockes@etu.upmc.fr - PANTEL Alexandre : alexandre.pantel@etu.upmc.fr Référent: - DUPUIS Vincent vincent.dupuis@upmc.fr PLANNING DU PROJET : Diagramme de Gantt: vert: partie commune bleu: partie d'anthony orange: partie d'émilien et d'alexandre Date réunion: 01/02/2017/ effectué 08/02/2017/ effectué 15/02/2017/ reporté au 24/02/2017 /effectué 02/03/2017/ effectué 03/03/2017/ réunion ajouté dans le but de commencer la partie expérimentale./effectué 08/03/2017/ ajouté dans le but de préparer les expériences. 15/03/2017/ effectué 22/03/2017/ 29/03/2017/ 31/03/2017/ Ces dates sont sujettes à modification JOURNAL DE BORD : Ne figurerons pas ici les moments où nous avons remplis le wiki pour éviter toute mise en abîme! 28/01/2017: Anthony: Ouverture du wiki 01/02/2017: Groupe: Première réunion,création du diagramme de Gantt,et recherche bibliographique. 08/02/2017: Groupe: Réunion avec notre référent puis recherche bibliographique (concernant les matériaux et leurs température de curie, courbe d’hystérésis, et prix de certain matériaux dans le but de l'expérimentation). 09-10/02/2017:Anthony: Étude du modèle d'Ising et modélisation de celui-ci avec des résultats numériques (courbes: M(T),variation de M en fonction du nombre d'itération,réseau de spin). Partie numérique partiellement remplis sur le wiki. 11/02/2017: Anthony: Finalisation de la rédaction sur le wiki du modèle d'Ising. 16/02/2017: Anthony: Recherche bibliographique et personnel pour le modèle d'Ising avec un champ magnétique. 17/02/2017: Anthony: Modélisation du modèle d'Ising avec un champ magnétique (on remarque un alignement des spins selon la direction du champ). 23/02/2017: Anthony: Finissions du modèle d'Ising avec champ et débogage du code pour passer de python 2.7 à python 3.4 (notamment sur l'indentation), création d'un code pour obtenir une courbe de susceptibilité magnétique. 24/02/2017: Anthony: Début de la programmation dans le but d'obtenir une courbe d'hystérésis. 25-26/02/2017: Anthony: Obtention d'une courbe d'hystérésis, cependant le programme pour les champs faibles fonctionne mal donc la courbe obtenu est satisfaisante au limite mais la fluctuation dans le cas des champs faible est trop grande, donc modification de ce dernier dans le but d'unifier le code dans le cas sans et avec champ extérieur. 01/03/2017: Anthony: Installation de Latex sur Ubuntu et familiarisation avec le langage et le logiciel. 02/03/2017: Anthony: Création de deux codes différents permettant de résoudre le problème (cas des champs faible), création d'une page de garde en latex pour l'article final. Alexandre: Recherches liées aux protocoles expérimentaux . 03/03/2017: Groupe: Mise en comment des recherches respectives modèle d'Ising, travaux sur les ouvrages cités et recherche sur les expérimentations possible, puis mise en place d'un protocole expérimentale et obtention du matériel en vue des expériences. 04/03/2017: Anthony: Rédaction de l'introduction de l'article. 05/03/2017: Émilien: Mise en ligne d'une première version du début de la partie théorique. 08/03/2017: Groupe: Création du montage expérimentale en vue de l'obtention d'une courbe d'hystérésis;calcul de la taille du fil nécessaire pour l'expérience (0.1mm), création d'un intégrateur(recherche lié à l'amplificateur opérationnel (datasheet) et vérification de son efficacité à l'aide de l'oscilloscope et d'un signal carré),création du tore entouré des deux bobines cuivrées. 10/03/2017: Groupe: Calcul prévisionnel de l'expérience sans tore et avec tore(notamment vérification que les variations du au tore sont suffisante pour un observation),création d'un amplificateur de tension non inverseur. 13/03/2017: Groupe: Test du matériel et du montage pour l'expérience du 15/03/2017. 15/03/2017: Groupe: Début des expériences mais nous avons rencontrer quelques soucis (dérive des tensions avec notre aop utilisations d'un nouveau générateur symétrique pour les aop (-7v-7v au lieu de -15v-15v) nous finirons les expériences le 22/03/2017. 18/03/2017: Anthony: Publication des scripts python ( commentaire ajouté et conversion en pdf pour le wiki). 21-24-25/03/2017: Groupe: Correction de problèmes liés au matériels (changement des composants, changement de l'alimentation, simplification du montage (moins de câblage utilisé pour minimiser le bruit et les risques d'erreur; câbles défectueux ou mal branché)) 30/03/2017: Groupe : Finalisation de la partie expérimentale c'est à dire obtention d'une courbe d'hystérésis à l'aide du montage d'écrit ci-dessous, et collecte des données via l'oscilloscope sur une clé usb. * page_de_garde.pdf * page_de_garde_et_intro.pdf PLAN D'ACTION (OBJECTIF) : Partie théorique: Diamagnétisme, Paramagnétisme et Ferromagnétisme. Intéractions des électrons et magnétisme. Ordre magnétique. Modèle de Heisenberg (hamiltonien de Heisenberg) et de Ising. Partie expérimental: Observation de la transition Paramagnétique et férromagnétique (Utilisation de Gadolinium ou du MnAs possible) à la température de Curie. Tracer de courbes d'Hystérésis de matériaux ferromagnétiques. Partie numérique: Modèle d'Ising (Python) . Courbe de l'aimantation en fonction de la température. Courbe d'Hystérésis magnétique. I: Partie théorique : theorie_v1.pdf II: Partie expérimentale : Cycle d'hystérésis d'un tore en ferrite Dans un premier temps, on souhaite mettre en place une expérience permettant d'observer la courbe d'hystérésis d'un matériau ferromagnétique. On utilise pour ce faire un tore en ferrite, autour duquel on va embobiner deux systèmes de circuits : un premier circuit composé de N1 spires que l'on alimentera par un courant d'intensité I1 grâce à un générateur (et un amplificateur de puissance) , et un circuit secondaire composé de N2 spires et dont le courant I2 en sortie passera par un montage intégrateur. Le principe de l'expérience est le suivant : les sources de l'excitation magnétique H étant les courants libres que l'on contrôle directement par l'intensité I1 ( D'après le théorème d'Ampère, on obtient H = N1*I1/L avec L la circonférence moyenne du tore), on peut exciter le matériau et donc créer une aimantation M dans ce dernier ainsi qu'un champ magnétique B ( en effet, H = B/µ0 - M). Ainsi, l'aimantation M (ou de manière équivalente mais à un facteur µ0 près, B) constitue la réponse à l'excitation H que l'on souhaite mesurer. Pour cela, on mesure la tension U en sortie de l'intégrateur qui nous permet de connaître la valeur de B puisque U = - N2*S*dB/dt d'après la loi de Faraday pour l'induction. En branchant l'oscilloscope en entrée et en sortie du montage, on pourra ainsi comparer le champ magnétique B à l'excitation H et observer une courbe d'hystérésis. Tore en ferrite avec les bobinages primaires et secondaires : Pour la résistance R0 = 20 Ohms, on utilise 5 résistances de 100 Ohms branchées en parallèle. On obtient alors une résistance équivalente de 20 Ohms comme voulu. Montage de l'intégrateur : Le montage intégrateur nous a donné beaucoup de fil à retordre. Peu habitués aux montages avec plaques électroniques, nous n'arrivions pas à obtenir un signal intégré, et la tension observée aux bornes de l'intégrateur était bien plus faible que celle que nous attendions. Comme nous ignorions quelle était la nature du problème, nous avons alors essayé de nombreux changements : nous avons remplacé les câbles d'alimentations (câbles bananes) dont certains se sont effectivement avérés défectueux, mais aussi les fils reliant les différents composants de notre intégrateur et la plaque électronique elle-même. Nous avons fait des ajustements concernant la tension en entrée ainsi que la fréquence délivrée. L'amplificateur opérationnel étant un composant fragile de notre montage, nous l'avions remplacé pour être sûr de son efficacité et nous avons très méticuleusement veillé à ce qu'il soit polarisé par une alimentation symétrique -/+ 15V (que nous avons aussi remplacé). Enfin, nous avons remplacé les composants de notre plaque électronique (les deux résistances et le condensateur) et notre premier condensateur a révélé un dysfonctionnement. Malgré nos difficultés, nous avons obtenu un montage intégrateur fonctionnel avec la tension en sortie voulue, ce qui nous a permis d'obtenir notre courbe d'hystérésis. Montage global : Pour les systèmes primaire et secondaire, nous avons utilisé un bobinage en cuivre. Il était impératif de ne pas délivrer une puissance trop importante afin de ne pas endommager le bobinage. L'enthalpie de fusion du cuivre est H = 13,05 kJ.mol, et son volume molaire est de 7,11.10^-6 m^3.mol^-1, le volume global de notre bobine étant de 1,28.10^-4 m^3 nous avions au total n = 5,6.10^-3 mol de cuivre. L'énergie maximale supportée par la bobine est alors E = H/n = 2,3 J. Grâce à l'oscilloscope, nous avons pu obtenir la courbe d'hystérésis de notre tore en ferrite : Grâce à une clé usb, nous avons pu collecter les valeurs enregistrées par l'oscilloscope et ainsi tracer la courbe d'hystérésis. On peut remarquer qu'on ne voit pas apparaître sur l'oscillogramme la courbe de première aimantation. En effet, la phase d'aimantation du tore se poursuit jusqu'à ce que l'induction soit à saturation, cette phase est unique et ne fait pas partie du cycle en lui-même. La courbe de première aimantation, qui est limitée dans le temps, disparait alors sur l'oscillogramme et seul le cycle indépendant du temps apparaît sur l'écran de l'oscilloscope. Hystérésis avec champ externe non nul Une fois la courbe d'hystérésis obtenue, nous voulions observer l'effet qu'un champ magnétique externe appliqué sur le tore aurait sur la courbe d'hystérésis. Nous avons donc pris un aimant simple que nous avons lentement approché du bobinage, et le champ magnétique créé par cet aimant a perturbé le champ magnétique créé par le tore. En effet, l'induction totale du tore est donnée par B = µ0(H + M) (M correspondant à la contribution du tore en soit alors que H est le champ que l'on applique sur ce dernier), et l'aimant que l'on utilise créé lui aussi un champ M' qui perturbe l'aimantation M du tore jusqu'à l'annuler lorsque l'on s'approche suffisamment près. Ainsi, le cycle d'hystérésis disparaît de l'oscillogramme lorsqu'on applique un champ magnétique externe suffisamment puissant. Mesure de la température de Curie Nous avions pour projet de mettre au point une expérience permettant de mesurer la température de Curie d'un échantillon ferromagnétique. Pour rappel, la température de Curie est la température à partir de laquelle le champ magnétique disparaît du matériau ferromagnétique. Le protocole de l'expérience était le suivant : Nous mettons notre échantillon dans un système calorifugé, contrôlant ainsi sa température. Ensuite, nous déposons ce système sur une balance de précision tout en le soumettant à un champ magnétique ascendant (grâce à une bobine suffisamment grande). De cette façon, nous connaissons à la fois le poids du système grâce à la balance et la force du champ magnétique qui s'exerce sur l'échantillon, nous pouvons dès lors comparer ces deux forces pour obtenir le champ magnétique en fonction de la température. Pour leurs faibles températures de Curie, nous avions choisi le Gadolinium (Gd, Tc = 292 K) et le MnAs (Tc = 318 K) mais leurs coûts très importants nous les rendaient difficile pour la procuration. III: Partie numérique : Le modèle d'Ising est un modèle de physique statistique très usuel qui permet de comprendre les matériaux ferromagnétiques. L'intérêt de ce modèle est qu'il est une vision simplifié de la réalité et qu'il offre des considérations réalistes, de plus ce modèle est numériquement implémentable. Le modèle consiste à considéré un réseau de spin qui prennent deux valeurs (+1 ou -1) et dont cette valeur dépend de leurs voisins (haut,bas,gauche,droite) à chaque itération on change l'état des spins en fonction de ces voisins, le changement de valeurs est régis par les lois de la physique statistique. Soit un réseau régulier dont les sites sont numérotés (discrétisation du problème) sur chacun des sites ont définis une variable σij qui peut prendre deux valeurs (+1,-1) ces variables sont couplées à un champ extérieur hij et avec leurs voisins ( σ(i-1)j, σ(i+1)j, σi(j-1), σi(j+1) ). Ainsi l'Hamiltonien du système s'écrit: H=-∑J(ij)(i'j')*σij*σi'j' -∑hij*σij Dans le cas qui nous intéresse la variable σij est le spin Sij et il existe un champ magnétique extérieur h Ainsi notre hamiltonien devient : H=-∑J(ij)(i'j')*S(ij)S(i'j') -∑*hS(ij)*g*μ où g=le facteur de Landé et μ=magnéton de Bohr, ceci est l'Hamiltonien de Heisenberg. Dans un esprit de simplification on ne retient dans l'intéraction d'échange que les composantes des spins le long (selon z) du champ extérieur appliqué au système. Ainsi tout les opérateur dans cette hamiltonien commutent entre eux et cette hamiltonien devient : H=-∑J(ij)(i'j')*S(ij)zS(i'j')z -∑*hzS(ij)z*g*μ c'est l'hamiltonien d'Ising. Finalement ici nous allons nous placer dans un champ nul donc le second terme de l'hamiltonien est identiquement nul. Ainsi notre hamiltonien est : H=-∑J(ij)(i'j')*S(ij)zS(i'j')z . On définit le moment magnétique total du système par M=∑S(ij)z*g*μ. On place aussi le système en contact avec un thermostat qui possède une température T. Lars Onsager a déterminé une solution analytique du modèle d'ising à deux dimensions (nous n'explicitons la démonstration), ainsi on sait que que M(t)=M0*(1-(1/(sh⁴(J/2*Kb*T))))^(1/8) et Tc=(J/(2*Kb*arcsh(1))), J est la constante de couplage du système. La simulation repose sur l'algorithme de Métropolis qui permet d'avoir un réseau qui obéit à la statistique de Boltzmann.voici les instructions : * sélection du spin au hasard et calcul de ΔE qui résulte du changement d'état, la variation dépend des spins voisins qui ont un signe opposé. * si ΔE ⇐0 on change la valeur du spin . * si ΔE >0 on tire un nombre aléatoire avec une probabilité uniforme dans [0,1[. Si x<e-βΔE , le spin est changé. Dans le cas contraire, le spin n'est pas changé. * voisins de spin opposé —- ΔE * 0 —-8 * 1 —-4 * 2 —-0 * 3 —-(-4) * 4 —-(-8) Remarque: Pour avoir un résultat il faut calculer le moment magnétique et la valeur moyenne (notamment pour le calcul de la susceptibilité magnétique) de celui ci pour se faire on fera le calcul pour n réseaux, on récupérera à la fin qu'un des n pour l'affichage des résultats. Il est bon de noté que les n réseaux de spin sont corrélés puisque le codage se fait sur les bits d'une variable, idéalement il faudrait l'éviter. import numpy 'on importe les bibliothèque nécessaire' import random import math class Ising2D: 'Création d'une classe pour avoir notre bibliothèque de fonction' def init(self,N): 'fonction initialisation self.N = N 'on définit la taille du réseau self.Ns = N*N self.spin = numpy.zeros1) J'ai changé le code du dessus pour prendre en compte la modification apporté par le champ à l'hamiltonien, ceci modifie donc la distribution des probabilités ce qui crée plus de cas à traiter, de plus ces cas introduise une non équiprobabilité des changements de valeur des spins (le changement est plus probable si la valeur du spin n'est pas dans la direction du champ) On constate que la courbe d'hystérésis n'est pas parfaite et que deux phénomènes peuvent nous déplaire le premier est que les courbes se coupent et le second est qu'elle sont très proche. Cependant ces deux problèmes sont issus des mêmes causes une rémanence magnétique trop faible dans notre modèle. les coupures s'explique du fait que la rémanence est faible et donc elle sont proche, à cause des fluctuations introduites dans notre modèle l'allure n'est pas idéal. Ainsi le seul problème est la faible rémanence. Revenons d'abord sur la programmation de la rémanence, cette dernière a été programme ainsi: après le calcul de M (moment magnétique pour un H donné) la matrice de spin est enregistré et pour un nouveaux H la matrice départ est celle d'avant ainsi nous avons bien une corrélation de rémanence, cependant à l'échelle des 1000 itérations nécessaire pour “stabilisé le système” la rémanence n'est que très peu perceptible. Donc deux choix s'offrent à nous, la première diminué le nombre d'itération mais cette solution n'est pas satisfaisante du fait que pour une itération trop faible le résultat est moins fiable et plus soumis au fluctuation intempestive, la second solution est de permettre à la rémanence de perduré plus longtemps par exemple permettre un calcul de N itération ou le réseau est toujours celui du H d'avant et au bout de la N+1 itération on commence à modifier le réseau, cependant nous avons pas de temps caractéristique pour cette rémanence donc toute tentative sera ici arbitraire. Cependant cette solution avec un temps caractéristique au bout duquel la matrice peut changé semble un bonne piste pour permettre un rémanence plus significative. Voici les scripts: * susceptibilite.pdf * courbechamp.pdf * courbechampprime.pdf * hysteresis_complet.pdf * ising2d.pdf * isingchampvrai2.pdf * m_t_script.pdf * matricespin_iteration.pdf <note important>Il est bon de noté qu'il faut supprimer les commentaires pour la bonne exécution des programmes, si vous désirer les codes python vous pouvez m'envoyer un mail.</note> Voici l'article finale il contient quelque informations complémentaire à ce qui est présent sur le wiki. temp.pdf RÉFÉRENCES : OUVRAGES : Mécanique quantique tome I,II: Claude Cohen Tannoudji Physique des solides: N.Ashcroft, N.D.Mermin (chap 31,32,33) Mécanique quantique tome II, C.Aslangul (chap 30) Magnétisme tome I: Fondements, Collection Grenoble Sciences SITES : **
1)
N,N),dtype=numpy.uint8) 'on crée une matrice de taille N*N pour placer les valeur des spins'
          self.nbits = 8                   '''taille du codage des bits et donc du nombre de réseau parallèle'''
          self.Nspin = self.Ns*self.nbits  '''nombre de spin totale'''
              
      def temperature(self,T):
          beta = 1.0/T                    
          p0 = math.exp(-8.0*beta)               '''probabilité du cas où il y a aucun spin de signe opposé autour '''
          p1 = (math.exp(-4.0*beta)-p0)/(1.0-p0) '''probabilité du cas où il y a un spin de signe opposé autour '''
          self.deuxp0 = p0*2.0                   '''on multiplie les probabilités par 2 puisque on a pris''' 
          self.deuxp1 = p1*2.0                   '''pour convention des spins de valeur +-1 et non +-1/2)'''
      def voisin(self,i,j):          '''fonction qui fixe les conventions au bord du réseau'''
          ii = i             
          if ii<0:                   '''si i (indice de ligne) est négatif on prend la dernière valeur de la ligne'''
              ii=self.N-1  
          elif ii>=self.N:           '''si i est supérieur à la dernière valeur de la ligne on prend la première'''
              ii=0                   '''si i est dans l'intervalle 0 N-1 on ne fait rien'''
          jj = j                     '''idem pour j (les colonnes)'''
          if jj<0: 
              jj=self.N-1
          elif jj>=self.N:
              jj=0
          return self.spin[jj][ii]
          
          
      def moment(self):                          '''fonction pour le moment'''
          m = 0.0
          for i in range(self.N):                '''on parcourt la matrice de spin'''
              for j in range(self.N):
                  s = self.spin[j][i]            '''on prend un spin'''
                  for b in range(self.nbits):    '''on parcourt les bits du spin s'''
                      m += 2*(s&1)-1             '''m prends la valeur du premier bit du codage du spin'''
                      s = s >> 1                 '''on switch vers la gauche les bits de la valeur s pour '''
          return -m*1.0/self.Nspin               '''que la ligne du dessus reste valide (parcourt des bits de s)'''
                                                 '''on renvois la moyenne pondérer par le nombre de spin totale 8*N*N'''
      def metropolis(self):                      '''algorithme de Métropolis'''
          i = random.randint(0,self.N-1)         '''on prend un spin aléatoirement dans le réseau,pour se faire'''
          j = random.randint(0,self.N-1)         '''on prend un nombre aléatoire entre 0 et N-1 pour i et j '''
          s = self.spin[j][i]                    '''une variable renvois à ce spin'''
          a1 = s^self.voisin(i-1,j)              '''création des variables correspondant au voisins'''
          a2 = s^self.voisin(i+1,j)
          a3 = s^self.voisin(i,j-1)
          a4 = s^self.voisin(i,j+1)
          R1 = a1|a2|a3|a4                      '''on défini la variable un voisin de spin opposé'''
          R2 = ((a1|a2)&(a3|a4))|((a1&a2)|(a3&a4)) '''on défini la variable deux voisins de spin opposé'''
          if random.random() < self.deuxp0:         '''on prend un nombre aléatoire pour le comparé à la probabilité '''
              r0 = random.getrandbits(self.nbits)   '''défini plus haut, dans le cas où ΔE=8 ou ΔE=4'''
          else:
              r0 = 0
          if random.random() < self.deuxp1:
              r1 = random.getrandbits(self.nbits)
          else:
              r1 = 0
          self.spin[j][i] ^= R2|(R1&r1)|r0          '''le spin prend sa nouvelle valeur'''
          
      def boucle(self,n):                     '''on défini notre boucle d'itération'''
          m = numpy.zeros(n)                  '''le moment est une matrice de taille 1*n remplis de zéros'''
          for k in range(n):                  '''la boucle for s'itère n fois '''
              m[k] = self.moment()            '''on change les valeurs de m avec la valeur calculé pour ce réseau '''
              for i in range(self.Ns):        '''grâce à la fonction moment puis on rechange les valeur du réseau'''
                   self.metropolis()          '''avec la fonction metropolis'''
          return (m,numpy.mean(m),numpy.std(m)) '''on retourne m (matrice moment),moyenne de m et l'écart type de m'''
      def couche(self):                          '''fonction qui affiche le réseau'''
          mask = numpy.ones((self.N,self.N),dtype=numpy.uint8) '''on crée un mask remplis de 1 de dimension du réseau'''
          return numpy.bitwise_and(self.spin,mask)             '''on remplis ce mask avec les valeurs d'un des huit 
          
      réseaux'''
      
      
      Tc = 2.0/(math.asinh(1.0))              
      N = 30                            '''on défini la taille du réseau'''
      def fox(k):                       '''fonction pour calculer le moment moyen pour différent T (température)'''
          M=np.ones(k-1)                '''on prends une matrice avec des 1 '''
          for i in range(0,k-1):        '''on lance la boucle for qui calcul le nombre de valeur voulus'''
              ising = ising2D.Ising2D(N)  '''on lance les fonctions utilent'''
              ising.temperature(1+(0.1*i))
              (mi,Mi,dM)=ising.boucle(1000)
              print(mi)                         '''on met un print pour controler qu'il n'y est pas d'ineptie au cours du calcul'''
              M[i]=Mi                           '''on rempli notre matrice en changeant les 1 par les moments'''
          return M                              '''on retourne notre matrice'''
          
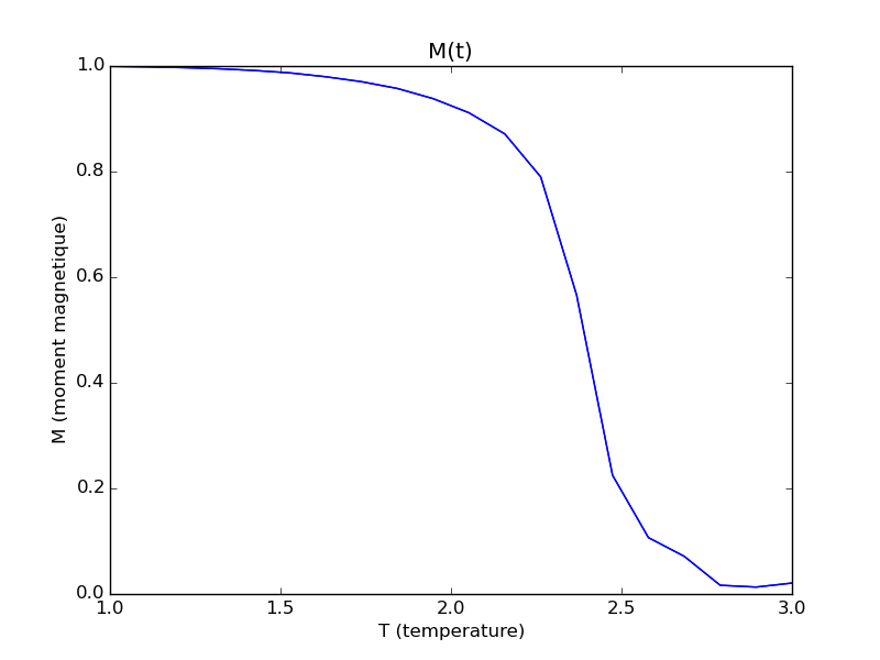
       M1=fox(21)                                                                       
       M1=[ 0.99932111,0.99836861,  0.99701611,  0.99489139 , 0.99160444 , 0.98705167,
            0.97972222 , 0.97036139,  0.95754611 , 0.93823056 , 0.91144806 , 0.87130667,
            0.78990611 , 0.56608111,  0.22495639 , 0.10684556,  0.07126639 , 0.01653139,
            0.01311056 , 0.02070972]

       T1=[ 1.        ,  1.10526316  ,1.21052632 , 1.31578947,  1.42105263 , 1.52631579,
            1.63157895,  1.73684211 , 1.84210526 , 1.94736842 , 2.05263158 , 2.15789474,
            2.26315789 , 2.36842105 , 2.47368421 , 2.57894737 , 2.68421053 , 2.78947368,
            2.89473684,  3.        ]
        plot(T1,M1,'b')                 '''on affiche le graphe M(T)'''
        xlabel("T (temperature)")
        ylabel("M (moment magnetique)")
        title("M(t)")
        savefig("M(t)",format="png")
Voici les courbes qui montrent l'alignement du réseau de spin selon un champ extérieur, j'ai effectué la modélisation dans le cas où le champ vaut +/-“1”.(On rappel que les spins ici valent par défaut -1 et que M ici est une valeur pondérer par le nombre de spin (taille du réseau
wiki/projet/aimant.txt · Dernière modification: 2020/10/05 14:39 (modification externe)