Outils pour utilisateurs

Outils du site


wiki:projet:cmi2022grb:gpb:b310111

Nous allons lors de cette séance nous familiariser avec les outils que nous allons devoir utiliser pour réaliser notre projet; le wikiet des des logiciels de dessin 2D et 3D Les schémas que l'on nous a proposé de faire pour nous entrainer:

  • 1)se familiariser avec le logiciel freecad(pour les dessins 3D)

{:wiki:projet:cmi2022grb:gpb:photo.jpg?200|}}

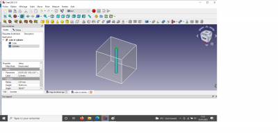
Pour cela nous devions pour nous entrainer crée sur ce logiciel un cube de 5cm traversé par 3 cylindres en son centre comme on peut le voir sur le dessin en perspective sur la photo ci dessus Nous avons d'abord regardé une vidéo (voici le lien https://youtu.be/ALmc34XtlTk pour comprendre le fonctionnement de base du logiciel. Ensuite nous avons tenté de faire la figure demandée: Cette manipulation était plutôt simple à effectuer, nous avons insérer un cube puis modifier c'est dimension pour qu'elle respecte la consigne

Nous avons ensuite décidé d'introduire des cylindres de même dimension que les trous demandés pour ensuite tenter de soustraire les cylindres au cube. Nous avons réussis a faire un cylindre et nous avons trouvé comment le déplacer sur les axes x,y,z.(image ci dessous)

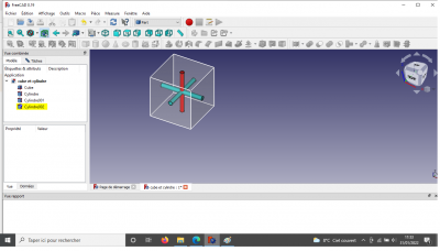
Nous avons ensuite refais ceux ci 3 fois et nous avons trouvé comment les inclinés(90°) et selon quels (x,y,z) axes le faire.il suffit maintenant de soustraire au cubes les 3 cylindres et nous aurons le résultat que nous cherchions a optenir, cela montre que nous nous somme familiariser avec ce logiciel (ainsi qu'avec le wiki car nous avons du faire une mise en page présentable et on a intégrer de nombreux document

réalisation du cube sur freecad cube_3d.pdf

voici le resultat après l'impression:

  • 2)se familiariser avec le logiciel inkscape(pour les dessins 2D)

Nous avons trouvé ce logiciel bien plus abordable et avons réussi a faire le dessin proposé photo ci-dessus pour nous entrainer sans grande difficulté . Nous avons aussi tester quelques fonctionnalités pour une meilleure prise en main. réalisation: test_dessin.pdf

LDAP: couldn't connect to LDAP server
wiki/projet/cmi2022grb/gpb/b310111.txt · Dernière modification: 2022/02/07 10:03 de 21110450