Outils pour utilisateurs

Outils du site


wiki:projet:l3phys1920:lu3py024g4:theorie

Avant-Propos

L'étude théorique a principalement été bibliographique. Nous vous incitons donc à vous rediriger vers la bibliographie de ce wiki, qui nous a servi de base pour l'établissement de notre projet.

Nous nous sommes rendus compte au fil de notre projet que nous n'utiliserions pas d'engrenages, un système trop complexe à mettre en oeuvre par rapport à nos moyens techniques. Nous avions accès à des codes préfaits pour modéliser nos engrenages, avec une bonne indentation, mais la réalisation technique qui suivait, au moyen d'imprimante 3D ou de découpe laser, s'est révélée bien trop complexe : un simple levier pour faire tourner la roue suffit largement pour un prototype démonstratif (N.B. : la crise sanitaire due au COVID-19 nous a d'ailleurs poussé à simplifier au maximum la fabrication du prototype, que l'on devait alors fabriquer à partir de matériaux personnels, sans aucune autre machine que nos outils traditionnels).

Nous nous sommes concentré ainsi sur l'effet élastocalorique et la variation adiabatique de température des élastiques. Nous avons aussi cherché, après avoir réalisé nos expériences de caractérisation des élastiques, à modéliser la roue et à déterminer la vitesse de rotation qu'elle devrait prendre pour correspondre à la vitesse d'élongation de nos élastiques telle qu'obtenue dans les expériences. Enfin, nous avons décidé de faire des calculs de flux thermique afin de pouvoir évaluer sans mesures les pertes de notre machine. Les qualités d'isolations thermiques des matériaux sont brièvement décrites dans la partie construction du prototype ; nous n'avions pas tant eu de recherches à faire, nous songions initialement à faire une simulation numérique des flux de chaleurs à l'aide de la méthode des éléments finis, mais ce projet était trop ambitieux. Nous nous sommes ainsi contenté de nous documenter sur les matériaux que nous comptions utiliser.

Modélisation théorique d'un élastique comme chaine polymère, évolution de sa température

D'après une annale des oraux de physique au concours X-ENS.

Nous allons commencer par exprimer l'entropie de l'élastique avec la loi de Boltzmann $S = k_b ln\Omega$ <fc #ffa500>(1)</fc>, pour avoir accès grâce aux identités thermodynamique la fonction d'état du système, ce qui nous permettra de caractériser la variation de température de l'élastique lors d'une tension ou d'une contraction.

Détermination de l'équation d'état

<note tip>Supposons un élastique en caoutchouc de température $T$ et de longueur $L$, fixe d'un côté, soumis à une force de traction $f$ de l'autre. Nous le représentons comme une chaîne polymère composée de $N$ monomères (un monomère étant un motif élémentaire qui se répète le long de la chaîne). Supposons alors qu'un monomère peut être dans deux états, un de longueur $a$, et un autre de longueur $b < a$, représentant donc l'étirement ou la contraction de la chaîne. On suppose que les deux configurations possibles ont la même énergie. On note alors $n_a$ et $n_b$ le nombre de monomères respectivement de longueur $a$ ou $b$, tel que $N = n_a + n_b$. On va commencer par compter le nombre de configuration $\Omega$ du système permettant d'obtenir une chaîne de longueur $L$.

Avec $ L = an_a + bn_b \leftrightarrow L = an_a + b(N - n_a)$, on peut obtenir l'expression de $n_a$ : <fc #ffa500>(2)</fc> $$ n_a = \frac{L-L_{min}}{a-b} $$ Pour avoir une chaîne de longueur $L$, il faut donc choisir $n_a$ monomères de longueur $a$ parmi $N$ : $\Omega = \binom{N}{n_a} = \frac{N!}{n_a!(N-n_a!)}$

On suppose $n$ très grand, ce qui nous permet d'utiliser la formule de Stirling : $\ln n! \simeq n \ln n - n$ <fc #ffa500>(3)</fc>

En injectant <fc #ffa500>(2)</fc> dans <fc #ffa500>(1)</fc> et en utilisant <fc #ffa500>(3)</fc>, il vient : (A) $$ \boxed{S = k_b[ N \ln N - \frac{L-L_{min}}{a-b} \ln{\frac{L-L_{min}}{a-b}} - (N - \frac{L-L_{min}}{a-b}) \ln(N - \frac{L-L_{min}}{a-b}) ]}$$</note>

On suppose une transformation infinitésimale et réversible. Rappel des deux premiers principes dans ce cas :

• $dU = \delta Q_{rev} + \delta W$

• $\delta Q_{rev} = TdS$

Or $\delta W = fdL \Rightarrow dU = TdS + fdL \Rightarrow dS = \frac{dU}{T} - \frac{f}{T}dL$. Et comme $dS = \frac{\partial S}{\partial U}|_{L,N} dU - \frac{\partial S}{\partial L}|_{U,N} dL$, par identification : <fc #ffa500>(4)</fc> $$ \boxed{\frac{f}{T} = - \frac{\partial S}{\partial L}|_{U,N}} $$

<note>Calculons $\frac{\partial S}{\partial L}|_{U,N} $ d'après (A) .

$ \frac{\partial S}{\partial L}|_{U,N} = k_b(0 - \frac{1}{a-b} \frac{\partial}{\partial L}(L\ln{\frac{L-L_{min}}{a-b}} - L_{min}\ln{\frac{L-L_{min}}{a-b}} - [N(a-b) + L_{min}]\ln{(\frac{N(a-b) - L + L_{min}}{a-b})} + L\ln{(\frac{N(a-b) - L + L_{min}}{a-b})})|_{U,N}) $

Or, $Na = L_{max}$, $Nb = L_{min}$, et donc $N(a-b) + L_{min} = L_{max}$

$$ \Rightarrow \frac{\partial S}{\partial L}|_{U,N} = \frac{-k_b}{a-b} \frac{\partial}{\partial L}(L\ln{\frac{L-L_{min}}{a-b}} - L_{min}\ln{\frac{L-L_{min}}{a-b}} - L_{max}\ln{(\frac{L_{max} - L}{a-b})} + L\ln{(\frac{L_{max} - L}{a-b})})|_{U,N}$$

$$ \Rightarrow \frac{\partial S}{\partial L}|_{U,N} = \frac{-k_b}{a-b} \frac{\partial}{\partial L}((L- L_{min})\ln{\frac{L-L_{min}}{a-b}} - (L_{max}- L)\ln{(\frac{L_{max} - L}{a-b})})|_{U,N}$$

Or, $\frac{\partial}{\partial L}(\ln({\frac{L_{max} - L}{a-b}}))|_{U,N} = -\frac{1}{a-b} \frac{a-b}{L_{max} - L} = \frac{1}{L- L_{max}}$

et $\frac{\partial}{\partial L}(\ln({\frac{L-L_{min}}{a-b}}))|_{U,N} = \frac{1}{a-b} \frac{a-b}{L-L_{min}} = \frac{1}{L-L_{min}}$

$$ \Rightarrow \frac{\partial S}{\partial L}|_{U,N} = \frac{-k_b}{a-b} (\ln{(\frac{L-L_{min}}{a-b})} + \frac{L-L_{min}}{L-L_{min}} - \frac{L- L_{max}}{L- L_{max}} - \ln{(\frac{L_{max} - L}{a-b})} ) $$

$$ \Rightarrow \frac{\partial S}{\partial L}|_{U,N} = \frac{-k_b}{a-b} (\ln{(\frac{L-L_{min}}{a-b})} - \ln{(\frac{L_{max} - L}{a-b})})$$

D'où : <fc #ffa500>(5)</fc>

$$ \frac{\partial S}{\partial L}|_{U,N} = \frac{-k_b}{a-b} \ln{(\frac{L-L_{min}}{L_{max} - L})} $$

En injectant <fc #ffa500>(5)</fc> dans <fc #ffa500>(4)</fc>, il vient ainsi : (B) $$ \boxed{f = \frac{k_bT}{a-b} \ln{(\frac{L-L_{min}}{L_{max} - L})} } $$</note>

<note important>Nous avons énoncé comme supposition le fait que les deux configurations aient la même énergie. L'énergie interne ne dépendrait donc pas de la longueur mais uniquement de la température du matériau. On introduit alos une capacité thermique $c$ telle que $dU = cdT$. Attention, en pratique, c dépend de la température (cf Yukihiro Yoshida, p.37). Cependant, on considère que l'application des formules théoriques obtenues se fera pour des valeurs de température comprises entre 0 et 30°C (ce qui implique une variation de c de 0,2 J.K$^{-1}$.g$^{-1}$) !!

Enfin, soit $L_0$ la longueur de l'élastique avant tension, et $L_f$ la longueur de l'élastique tendu. Considérons que l'on fasse varier rapidement la longueur de l'élastique de $L_0$ à $L_f$ (N.B : c'est ce que l'on a pu faire durant les expériences de caractérisations de l'élastique. Un réfrigérateur reposant sur ce système aurait plutôt un système de tiroir, que l'on a évoqué ici, mais nous comptons optimiser la vitesse de tension de l'élastique en faisant tourner la roue par à-coups. À voir dans quelle mesure cela sera réalisable en pratique). La transformation étant rapide, on peut la considérer comme isentropique, et ainsi supposer $dS = 0$, soit : $$ dS = \frac{dU}{T} - \frac{f}{T}dL = 0 \Rightarrow \frac{cdT}{T} - \frac{\frac{k_bT}{a-b} \ln{(\frac{L-L_{min}}{L_{max} - L})}}{T}dL = 0$$ (C) $$\Rightarrow \boxed{\frac{cdT}{T} = \frac{k_b}{a-b} \ln{(\frac{L-L_{min}}{L_{max} - L})}dL}$$</note>

À partir de cette équation, nous allons présenter deux solutions possibles. Le premier s'éloigne complètement de la banque d'annale tandis que le second restera plus fidèle au corrigé. Il en existe cependant beaucoup d'autres, en fonction de la manière dont on aura initialement modélisé l'élastique, que vous pouvez trouver dans la partie Bibliographie.

Cas I. Intégration immédiate

On intègre (C) entre $T_0$ et $T_f$ d'une part, entre $L_0$ et $L_f$ d'autre part (avec $L_f \ne L_{max}$, on suppose $L_{max}$ comme la longueur à laquelle l'élastique casse).

$ \int_{T_0}^{T_f} \frac{cdT}{T} = \int_{L_0}^{L_f} \frac{k_b}{a-b} \ln{(\frac{L-L_{min}}{L_{max} - L})}dL \Rightarrow c\ln{(\frac{T_f}{T_0})} = \frac{k_b}{a-b} (\int_{L_0}^{L_f} \ln{(L-L_{min})}dL - \int_{L_0}^{L_f} \ln{(L_{max} - L)}dL) $

On fait deux changements de variable : $L' = L - L_{min}$, $dL' = dL$, $L_0' = L_0 - L_{min}$, $L_f' = L_f - L_{min}$ et $L'' = L_{max} - L$, $dL'' = -dL$, $L_0'' = L_{max} - L_0$, $L_f'' = L_{max} - L_f$

$\Rightarrow c\ln{(\frac{T_f}{T_0})} = \frac{k_b}{a-b} (\int_{L_0 - L_{min}}^{L_f - L_{min}} \ln{L'}dL' + \int_{L_{max} - L_0}^{L_{max} - L_f} \ln{L''}dL'')$

$\Rightarrow c\ln{(\frac{T_f}{T_0})} = \frac{k_b}{a-b} [(L_f- L_{min})\ln{(L_f - L_{min})} - (L_f - L_{min}) - (L_0 - L_{min})\ln{(L_0 - L_{min})} + (L_0 - L_{min}) + (L_{max} - L_f)\ln{(L_{max} - L_f)} - (L_{max} - L_f) - (L_{max} - L_0) \ln{(L_{max} - L_0)} + (L_{max} - L_0)]$

$\Rightarrow c\ln{(\frac{T_f}{T_0})} = \frac{k_b}{a-b} [L_f\ln{(L_f - L_{min})} - L_{min}\ln{(L_f - L_{min})} - L_0\ln{(L_0 - L_{min})} + L_{min}\ln{(L_0 - L_{min})} + L_{max}\ln{(L_{max} - L_f)} - L_f\ln{(L_{max} - L_f)} - L_{max}\ln{(L_{max} - L_0)} + L_0\ln{(L_{max} - L_0)}]$

$\Rightarrow c\ln{(\frac{T_f}{T_0})} = \frac{k_b}{a-b} [L_f\ln{(\frac{L_f - L_{min}}{L_{max} - L_f})} + L_{min}\ln{(\frac{L_0 - L_{min}}{L_f - L_{min}})} + L_{max}\ln{(\frac{L_{max} - L_f}{L_{max} - L_0})} + L_0\ln{(\frac{L_{max} - L_0}{L_0 - L_{min}})}]$

$\Rightarrow \ln{(\frac{T_f}{T_0})} = \frac{k_b}{c(a-b)} [\ln{(\frac{L_f - L_{min}}{L_{max} - L_f})^{L_f}} + \ln{(\frac{L_0 - L_{min}}{L_f - L_{min}})^{L_{min}}} + \ln{(\frac{L_{max} - L_f}{L_{max} - L_0})^{L_{max}}} + \ln{(\frac{L_{max} - L_0}{L_0 - L_{min}})^{L_0}}]$

$$\Rightarrow \ln{(\frac{T_f}{T_0})} = \ln{(\frac{L_f - L_{min}}{L_{max} - L_f})^{\frac{k_b}{c(a-b)}(L_f)}} + \ln{(\frac{L_0 - L_{min}}{L_f - L_{min}})^{\frac{k_b}{c(a-b)}(L_{min})}} + \ln{(\frac{L_{max} - L_f}{L_{max} - L_0})^{\frac{k_b}{c(a-b)}(L_{max})}} + \ln{(\frac{L_{max} - L_0}{L_0 - L_{min}})^{\frac{k_b}{c(a-b)}(L_0)}}$$

ou encore : $\Rightarrow \frac{T_f}{T_0} = (\frac{L_f - L_{min}}{L_{max} - L_f})^{\frac{k_b}{c(a-b)}(L_f)} \cdot (\frac{L_0 - L_{min}}{L_f - L_{min}})^{\frac{k_b}{c(a-b)}(L_{min})} \cdot (\frac{L_{max} - L_f}{L_{max} - L_0})^{\frac{k_b}{c(a-b)}(L_{max})} \cdot (\frac{L_{max} - L_0}{L_0 - L_{min}})^{\frac{k_b}{c(a-b)}(L_0)}$

(D1) $$\Rightarrow \boxed{T_f = T_0[(\frac{L_f - L_{min}}{L_{max} - L_f})^{L_f} \cdot (\frac{L_0 - L_{min}}{L_f - L_{min}})^{L_{min}} \cdot (\frac{L_{max} - L_f}{L_{max} - L_0})^{L_{max}} \cdot (\frac{L_{max} - L_0}{L_0 - L_{min}})^{L_0}]^{\frac{k_b}{c(a-b)}} }$$

Pour déterminer $a-b$, on peut utiliser la formule (B) , et mesurer la force nécessaire pour tendre un élastique de dimension minimales et maximales fixées, de température fixée, à une certaine longueur $L$. Pour déterminer $c$, on pèse un élastique et on multiplie la masse trouvée par la capacité calorifique massique $c_m$ du caoutchouc.

<note warning>Le modèle (D1) établi est utile pour être comparé à des résultats expérimentaux ou comme modèle de simulation appliqué à des cas déjà bien définis (où l'on connait les caractéristiques de l'élastique), mais il n'est pas très facilement exploitable, surtout lorsqu'on cherche un modèle capable de “prédire” le fonctionnement d'un système (en l'occurence si l'élastique augmente en température lorsqu'on le tend). Par ailleurs, il semble y avoir un problème, il faudrait que les fractions sous la puissance $L_{min}$ et $L_{max}$ soient inversées. Il doit y avoir une erreur de calcul quelque part… Pour remédier à ces flous, nous allons établir une deuxième solution à partir de l'équation (C) , en ajoutant certaines hypothèses.</note>

Cas II. Monomères n'ayant accès qu'à deux positions

On suppose cette fois-ci que les maillons sont soit “vers la droite”, avec une longueur $a$, soit “vers la gauche”, avec une longueur $b = -a$. De plus on suppose que l'élastique est loin de sa configuration la plus étendue, à savoir $L \ll L_{max}$ (ce qui pourrait correspondre aux suppositions que l'on émettait au début du projet, lorsque l'on souhaitait rester dans un “régime d'élasticité linéaire”).

<note tip>On peut alors, en se rappelant que $Na = L_{max}$ et $Nb = L_{min}$, réécrire (C) comme :

$\frac{cdT}{T} = \frac{k_b}{a-(-a)} \ln{(\frac{L-N(-a)}{Na - L})}dL$

$ \Rightarrow \frac{dT}{T} = \frac{k_b}{2ac} \ln{(\frac{Na + L}{Na - L})}dL$

$ \Rightarrow \frac{dT}{T} = \frac{k_b}{2ac} \ln{(\frac{Na(1 + \frac{L}{Na})}{Na(1 - \frac{L}{Na})})}dL$

$ \Rightarrow \frac{dT}{T} = \frac{k_b}{2ac} \ln{(\frac{1 + \frac{L}{Na}}{1 - \frac{L}{Na}})}dL$

Par un DL à l'ordre 1 : $\frac{dT}{T} \simeq \frac{k_b}{2ac} [ \frac{L}{Na} - (\frac{L}{2Na})^2 - (-\frac{L}{Na} - (\frac{L}{2Na})^2) ] dL$ $\Rightarrow \frac{dT}{T} \simeq \frac{k_b}{2ac} \frac{2L}{Na} dL$

$\Rightarrow \frac{dT}{T} \simeq \frac{k_bL}{cNa^2}dL$

Et donc, en intégrant entre $T_0$ et $T_f$ à gauche et entre $L_0$ et $L_f$ à droite, il vient : $ \ln{\frac{T_f}{T_0}} = \frac{k_b}{cNa^2}(L_f^2 - L_0^2) $

D'où : (D2) $$ \boxed{T_f = T_0 \exp{[\frac{k_b}{cNa^2}(L_f^2 - L_0^2)]} }$$ </note>

Pour déterminer $Na^2$, on peut utiliser la formule (B) et utiliser les mêmes D.L. que ci-dessus. On mesurera alors la force nécessaire pour tendre à une certaine longueur $L$ un élastique de température $T$ fixée. Pour déterminer $c$, on pèse un élastique et on multiplie la masse trouvée par la capacité calorifique massique $c_m$ du caoutchouc naturel.

<note important>Ce modèle (D2) est bien plus simple à analyser et à utiliser. Il montre en effet que la température évolue de manière exponentielle avec la différence des carrés des longueurs initiales et finales de l'élastique, ce qui a une importance : cette différence des carrés nous fait comprendre qu'il peut être intéressant de “pré-tendre” l'élastique si l'on doit l'étirer à une longueur maximale fixe (ce qui est le cas de notre système), car pour une même variation de longueur $\Delta L = L_f - L_0$, la variation de température d'autant plus grande que $L_0$ est grand, par l'effet des carrés, que vient renforcer l'exponentielle (nous songions à appliquer une tension initiale à l'élastique pour optimiser la variation de chaleur, mais au vu des moyens disponibles pour réaliser le projet, cette idée ne restera qu'hypothétique). De plus, il permet de calculer facilement une variation de température pour n'importe quel élastique, peu importe ses propriétés (longueurs minimale et maximale, pas toujours connues à l'avance).</note>

Application du modèle pour le comparer au résultat d'une expérience


<note tip>Données :
• Constante de Boltzmann : $k_b = 1,381 \ 10^{-23}$ J.K$^{-1}$
• Capacité calorifique massique du caoutchouc naturel : $c_m ≈ 1190$ J.K$^{-1}$.kg$^{-1}$ à 20°C (d'après Yukihiro Yoshida, p.37 de son ouvrage)
• $Na^2 ≈ 1 \ 10^{-22}$ m$^2$ pour un élastique de dimension 60 x 1,5 mm ($l_0$ = 0,06 m)

• Masse d'un élastique de dimension 60 x 1,5 mm : 34 10$^{-5}$ kg</note>

$ \Rightarrow \frac{k_b}{cNa^2} = \frac{1,381 \ 10^{-23}}{1190.34 \ 10^{-5}. 10^{-22}} = 34 \ 10^{-2} $ m$^{-2}$

Employons la formule (D2) avec une température initiale $T_0 = 393$ K, et :

1) $L_f = l_0, L_0 = 3l_0$

2) $L_f = 2l_0, L_0 = 4l_0$

3) $L_f = 3l_0, L_0 = 5l_0$

4) $L_f = 5l_0, L_0 = l_0$

5) $L_0 = l', L_0 = 5l'$ (avec l' = 9 cm, correspondant à l'élastique de 90 x 15 mm), et on conserve le Na$^2$ correspondant à l'élastique de 6 cm.

Les trois premiers calculs correspondent à des détentes, les deux derniers à des tensions. <note important>Résultats :
1. $T_f = 389$ K, soit $\Delta T = -4$ K
2. $T_f = 387$ K, soit $\Delta T = -6$ K
3. $T_f = 385$ K, soit $\Delta T = -8$ K
Nous voyons donc que la théorie présente des surrévaluations par rapport aux expériences, mais qu'elle reste cohérente avec la proportionnalité entre la longueur de précontrainte et la variation de température, pour une variation absolue de longueur donnée ! L'incertitude principale de la théorie résidant en la valeur du Na$^2$, que l'on a approximé en un premier temps et que l'on n'a de surcroît pas pu mesurer (il nous aurait fallu un dynamomètre).</note>

<note warning>4. $T_f = 404$ K soit $\Delta T = 11$ K
5. $T_f = 420$ K soit $\Delta T = 27$ K
On remarque que le premier résultat, bien qu'il présente les mêmes légères surrévaluations par rapport à nos résultats expérimentaux, reste très cohérent avec ce que l'on a trouvé. Cependant, on voit bien que la valeur de Na$^2$ est propre à chaque élastique (que l'on peut déterminer à partir de la force de traction qu'exerce l'élastique lorsqu'on le soumet à une contrainte), et ne peut pas être utilisé pour d'autres types d'élastique. C'est pour cela qu'avec un élastique plus long (calcul 5.), on obtient une valeur complètement incohérente.</note>

<note>Nota Bene : nous avons pu mesurer $Na^2$, qui vaut $(7,7 ± 0,4) 10^{-23}$ m$^2$.</note>

Définition de l'élongation et de la vitesse d'élongation en fonction de la rotation

Figure 1 : Représentation schématique de la roue

Le schéma ci-dessus représente notre roue. Avec R le rayon de la roue, L la longueur de l'élastique tendu sur [AB], repéré par B(x,y), à la distance du point de pivot A au centre de la roue O, et α l'angle (xOB) décrivant la rotation de la roue depuis son centre.

  • Longueur de l'élastique :

<note>Avec le théorème de Pythagore, on a : $R^2 = x^2 + y^2$ et $x = ± \sqrt{R^2 - y^2}$

et $l = \sqrt{(x + a)^2+ y^2} $

d'où $$ l = \sqrt{( (± \sqrt{R^2 - y^2} +a)^2+ y^2} = \sqrt{R^2 - y^2 +a^2 ± 2a\sqrt{R^2 - y^2} + y^2} = \sqrt{R^2 +a^2 ± 2a\sqrt{R^2 - y^2}} \\ \Rightarrow l=\sqrt{R^2 +a^2 ± 2a\sqrt{R^2 - (Rsin(α))^2}} = \sqrt{R^2 +a^2 ± 2aR\sqrt{1 - sin(α)^2}} $$

Donc $ l = \sqrt{R^2 +a^2 + 2aRcos(α)} $</note>

En rouge, des positions d'élastique. En vert le pivot. (Il ne faut pas prendre en compte la partie de l'élastique à l'intérieur du pivot en vert dans le schéma. Les élastiques sont accrochés à l'extérieur.) En considérant le fait que le pivot est un cylindre de dimensions non nulles apparaissant ici comme un disque. Le pivot est centré sur le point A précédent et correspond au disque vert de rayon r.

Si le pivot tourne idéalement sur lui même avec peu de frottements en suivant la roue, les élastiques sont dirigés radialement au pivot pour toute position sur la roue, on aurait alors simplement :

$$ L = l - r = \sqrt{R^2 +a^2 + 2aRcos(α)} - r $$

  • Vitesse d'élongation

<note tip> Soit V la vitesse d'élongation de l'élastique sur la roue

$$ V = -\frac{\frac{d(α)}{dt}2aRsin(α)}{2\sqrt{R^2 +a^2 + 2aRcos(α)}} $$

Soit $ω = \frac{d(α)}{dt} = 2πf $ ; ω la pulsation et f la fréquence liée à la rotation de la roue. On effectue un changement de variable de la variable d'angle α à la variable temporelle t :

$$ V = - \frac{ωaRsin(ωt)} {\sqrt{R^2 +a^2 + 2aRcos(ωt)}} = - \frac{2πfaRsin(2πft)}{ \sqrt{R^2 +a^2 + 2aRcos(2πft)}} $$

A noter que la pulsation $ω = \frac{d(α)}{dt}$ a été supposée constante dans le calcul, bien qu'en réalité, notre système de roue ne soit pas censé tourner en continu mais par à-coups. Elle ne peut donc pas être vraiment constante, mais l'on peut supposer ici qu'on essaiera de s'en approcher dans la manière dont on la fera tourner.</note>

Et pour pouvoir comparer cette vitesse sinusoïdale de la roue théorique aux vitesses obtenues par pointage, on travaille avec les valeurs moyennes de la vitesse théorique. Cette valeur moyenne est prise sur une demi-période $\frac{T}{2}$, parce que sur ce modèle, une rotation d'un demi tour à partir des angles de 0 ou 90° fait passer les élastiques de leur position tendue à détendue et inversement. Et cette vitesse moyenne de demi-période est censée correspondre à la vitesse moyenne que l'on a en tendant ou détendant les élastiques sur le banc de mesure.

Ici cette valeur moyenne de demi période $<V>_{\frac{T}{2}}$ vaut : $ <V>_{\frac{T}{2}} = ± 4\frac{a}{T} = ± 4af $

On obtient alors pour l'élongation et la vitesse des élastiques

<note> Les paramètres a, et R sont choisis ici pour correspondre à une longueur minimale $R - a= l_0$ et une longueur maximale $R + a = 5×l_0$, ce qui donne $a = 2l_0$ et $R = 3l_0$.

Donc pour que la vitesse moyenne de demi-période théorique corresponde à la vitesse obtenue par pointage de 1 m/s, la fréquence f de rotation de la roue doit valoir $\frac{V_{moyenne}}{4a} = \frac{V_{moyenne}}{4*2*l_0} = \frac{1}{4*2*0.06} = 2.08 ∼ 2 $ tours/seconde pour des élastiques dont la longueur à vide vaut 6 cm, et 1,8 tour/seconde pour des élastique tendus à vide à 7 cm (dans nos expérimentations sur les élastiques de 6 cm, les élastiques étaient tendus à vide à 7 cm).</note>

Un peu de thermique

Observer les propriétés des élastiques pour accroître le flux de chaleur sortant du réfrigérateur est bien beau mais il est aussi nécessaire de réduire le flux de chaleur qui va à tout moment tenter de traverser les parois pour réchauffer l'intérieur…

On désigne par flux de chaleur l'énergie qui entre ou qui sort de l'enceinte du réfrigérateur (du chaud vers le froid par convention), voici quelques hypothèses dont nous aurons besoin:

  • On se place en régime stationnaire (un réfrigérateur est supposé fonctionner 24/7 pas vrai ?).
  • On ne tiendra pas compte du possible courant d'air traversant la fente à travers laquelle la roue à élastique passe.
  • Les matériaux sont considérés homogènes.

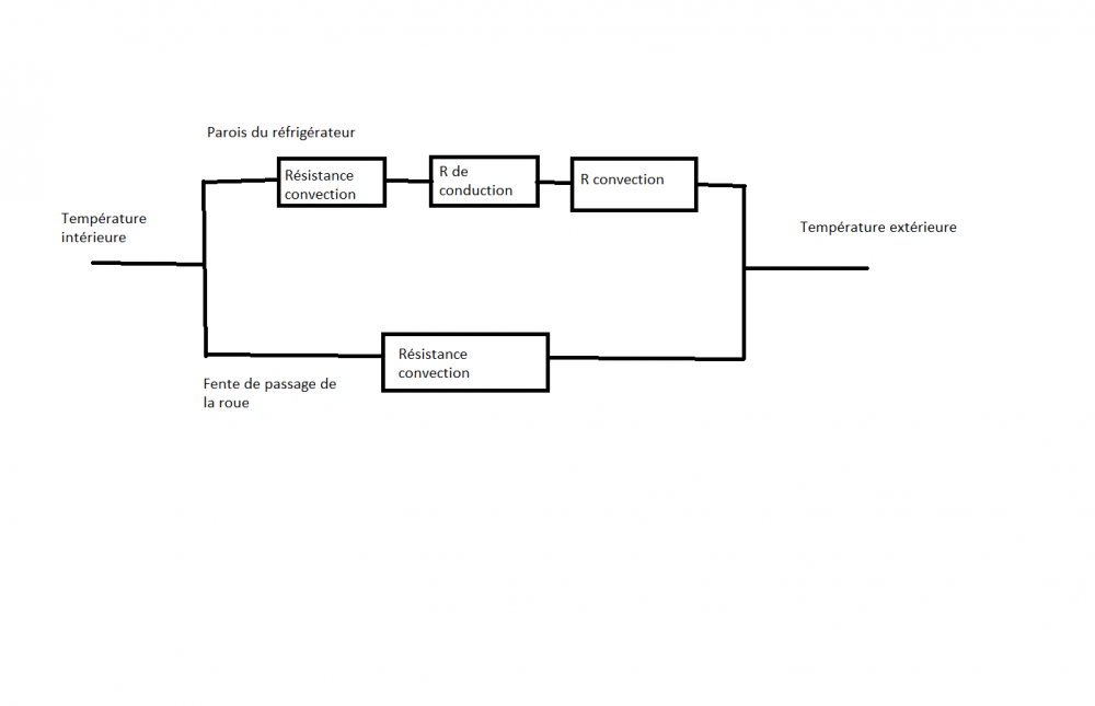
Notre système est donc celui-ci:

Le lecteur attentif aura remarqué que les flèches de la photo précédente ne sont pas dans le sens de la convention chaud → froid.

Un cube de bois de 40cm de côté avec une fente de 7cm sur 40cm, l'intérieur est tapissé de laine de verre sur 2cm. Nous allons utiliser une analogie avec les circuits électriques (en général plus connue), intensité ↔ flux de chaleur, tension ↔ température et résistance électrique ↔ résistance thermique. Nous sommes en présence de trois flux de chaleur, d'abord celui qui sort grâce aux élastiques puis les flux convectif (via l'air) et conductif (via les parois). En régime stationnaire, le flux entrant égale la somme des flux sortants. Nous allons calculer indépendamment ces flux.

Voici le schéma électrique équivalent à notre système:

J'ai envie de commencer par les flux entrants par les parois que l'on veut réduire absolument pour garder l'intérieur au frais.

Le plus léger en calculs est le flux de convection à travers la fente, on le voit sur le schéma. La loi de Newton nous donne le flux $\phi_{cv}= h_{air}*S_{échange}*(T_{paroi}-T_{air})$ avec $h_{air}$ le coefficient de convection de l'air, $S_{échange}$ la surface d'échange (ici la fente) et en T les températures. La résistance thermique d'un tel flux est donnée par $R_{cv}=(h_{air}*S_{fente})^{-1}$ et on retrouve ainsi la loi d'Ohm U=RI en thermique.

Nous avons ensuite pour un flux de conduction quelconque: $R_{cd}=\frac{e}{\lambda*S_p}$ avec e l'épaisseur du matériau, $\lambda$ sa conductivité thermique et S_p la surface d'échange de la paroi. Si il y a plusieurs matériaux “en série” , on additionne les résistances correspondant à chaque matériau (laine de verre+ bois). On fait ensuite la somme de ces flux pour obtenir le flux entrant total:

<note>$\phi_{tot, entrant}=(R_{cv}^{-1}+R_{cd}^{-1})*(T_{air, ext}-T_{air, int})$</note>

De plus, on a dit qu'en régime stationnaire $\phi_{tot, entrant}=\phi_{tot, sortant}$

Si l'on peut estimer le flux de chaleur sortant via les élastiques, il est possible de relier directement la température intérieure à celle de l'extérieur et donc voir si notre réfrigérateur est efficace ou non.

On va alors calculer ce flux sortant, en première approximation on peut considérer que le travail exercé par la traction d'un élastique sera entièrement converti en chaleur, ainsi la mécanique des milieux continus en régime linéaire donne

$w=-\frac{1}{2}*E*\epsilon^{2}*Volume_{élastique}$ avec E le module d'Young et $\epsilon$ l'allongement relatif. <note warning>Ce flux est négatif car notre convention nous fait compter positivement l'énergie entrant dans le système {réfrigérateur}</note> On a là l'énergie apportée par la tension d'un élastique, notre montage nous permet d'en mettre $N_{élastiques}$ compris entre 0 et 12 sur la roue et nos essais de refroidissement ont montré qu'attendre un temps $t_{attente}$ permet de transmettre plus de chaleur (nous n'avons pas la possibilité de placer des ventilateurs comme dans la vidéo modèle).On a alors notre flux de chaleur sortant donné par

<note>$\phi_{tot, sortant}=\frac{1}{2}*E*\epsilon^2*Volume_{élastique}*\frac{N_{élastiques}}{t_{attente}}$</note>

Finalement on obtient l'expression suivante en isolant $T_{air, int}$ dans l'expression du flux et en remplaçant celles des résistances :

<note important>$T_{air, int}=T_{air, ext}+\frac{-\frac{1}{2}*E*\epsilon^2*Volume_{élastique}*\frac{N_{élastiques}}{t_{attente}}}{(\frac{e_{laine}}{\lambda_{laine}*S_p}+\frac{e_{bois}}{\lambda_{bois}*S_p}+\frac{2}{h_{air}*S_p})^{-1}+(\frac{1}{h_{air}*S_{fente}})^{-1}}$</note>

On peut alors obtenir un ordre de grandeur de la température à l'intérieur de la machine, on va utiliser:

  • $\epsilon=\frac{30-10}{10}=2$ (10cm au repos et ~30cm au maximum de tension)
  • $ Volume_{élastique} = 2.10^{-3} * 2.10^{-3} * 2 * 10.10^{-2} = 40.10^{-8} m^3 $
  • $N_{élastiques}=12$ sur notre roue
  • $t_{attente}=30 $ s (avec nos essais)
  • $S_p=0.932 \ m^2$
  • $S_{fente}=0.028 \ m^2$

Et à partir de la Bibliographie :

  • $\lambda_{laine}=0.035 $ W/m.K
  • $\lambda_{bois}=0.15$ W/m.K
  • $h_{air}=15$  W/m$^2$.K
  • $E=10$ MPa pour le caoutchouc

<note tip>Ce calcul nous donne alors $T_{air, int}=10.4°C$ en prenant $T_{air, ext}=15°C$. Ceci est un cas idéalisé, cf les hypothèses mais donne un ordre de grandeur intéressant et comparable aux autres études du même sujet. Notamment, l'hypothèse de conduction 1D stationnaire est la plus erronnée, et le fait de ne pas prendre en compte le mouvement de la roue, qui déplace des masses d'air, doit très probablement avoir une influence sur ce résultat simplifié. </note>

wiki/projet/l3phys1920/lu3py024g4/theorie.txt · Dernière modification: 2020/10/05 14:39 (modification externe)