Outils pour utilisateurs

Outils du site


wiki:projet:l3phys1920:lu3py024g6

Projet: Aurore polaire

Membres:

Rayan Malek
Ewen Frogé ewen.froge@gmail.com
Aurore Vazzoler
Raamamurthy Sathyanarayanan s.raamamurthy99@gmail.com
Olivier Chambaz
Bastien Anézo bastien.anezo@gmail.com

Professeur Referent:

Yoan Gautier

Diagramme de Gantt:

roadmap_ab.xlsx
Dernière mise à jour du diagramme de Gantt le 03/03/2020 par : Rayan MALEK
Changelog :
- Bibliographie : 0 % ⇒ 75%: (Les informations nécessaires au projet ont été trouvés, la jauge sera complété une fois la présentation terminée)
- Réalisation des pièces : 0% ⇒ 20%:

  1. > Environnement : 0% ⇒ 50 %: (La cloche à vide est disponible)

Journal de Bord:

21/01/2020 [2h]

Amphi de présentation de l'UE. Nous nous sommes rencontrés et avons décidé de nous concentrer sur les phénomènes atmosphériques dans la domaine d'électromagnétisme. Nous avons finalement choisi l'aurore polaire, et ont commencé les discussions de faisabilité avec les professeurs présents.

29/01/2020 [2h]

Nous nous sommes réuni pour discuter du projet: le sujet se précise et nous nous somme mis d'accord pour étudier les aurores boréales. Quand à l'experience, une expérience appelée “Planeterella”, réalisée par l'Institut de Planétologie et d’Astrophysique de Grenoble (IPAG), permet de reproduire le phénomène d'aurore polaires en laboratoire. Nous comptons nous en inspirer, tout en essayant d'apporter quelques améliorations qui nous permettront d'étudier certains paramètres qui ne peuvent être variés dans le montage original , mais cela doit encore se préciser .

05/02/2020 [2h30]

Première rencontre avec notre professeur référent. On lui a présenté notre idée de se baser sur les experiences Planeterella de l'Université de Grenoble; nous avons discuté la faisabilité et disponibilité de matériel (pompe a vide, sealant, difficultés associées au protocole expérimentale) et les objectifs possibles pour cette expérience. Apres, nous sommes allés au Bibliothèque de Licences pour développer un 'roadmap' (a la place d'un diagramme de Gantt) et une répartition de travail. Nous nous sommes mis d'accord que nous allons tout d'abord obtenir le matériel pour l'expérience, avant de vraiment étudier en profondeur la théorie des plasmas, et des aurores polaires.

Donc en ce qui concerne le matériel, il y a des objets plus difficiles à obtenir que d'autres. En effet, la cloche à vide est l'objet à se fournir en priorité car la plus difficile à trouver, ensuite les boules d'aluminium risque d'être complexes à se procurer car elles doivent être plutôt lisse et qui puisse se dévisser afin de pouvoir introduire un électro-aimant dedans, pour contrôler le champ magnétique imposé.

06/02/2020 [1h]

Rencontre avec les techniciens. Il semblerait qu'ils n'ont pas de cloche à vide a disposition. Ils nous ont de plus mise en garde quand à la faisabilité d'une expérience avec des voltages important. Ce après quoi nous avons été renvoyé vers Mr. Pascal Bernard, responsable technique de la collection de physique. Celui-ci nous a confirmé la disponibilité d'une cloche a vide lorsqu'elle n'est pas nécessaire pour des cours (ce qui n'est pas le cas actuellement). De plus, il connais l’expérience dont nous nous inspirons et il semble que cela soit réalisable, il nous à même proposé de nous fournir le matériel nécessaire en plus de la cloche a vide au besoin.

20/02/2020 [Après-Midi]

Nous nous sommes retrouvé pour discuter de la problématique et du fonctionnement de l’expérience. Nous souhaiterions traité le sujet au travers de toute ses facettes, nous pensons donc axé notre problématique sur la forme et la position des aurores. Tout d'abord, cela rend les mesures plutôt “simple”, en mesurant l'intensité des phénomènes observés. De plus, il semble que ce caractère soit fortement influencé par tous les effet rentrant en jeu dans la formation des aurores boréales (Ionisation, pression, champs magnétique…) ce qui nous permettrait le phénomène dans sa globalité, comme nous le souhaitions. Nous sommes ensuite aller voir M Pascal Bernard, car en plus de nous fournir la cloche à vide, il se trouve que la collection de physique dans laquelle il travaille possède une Planeterella. Il a donc clarifié les quelques point que nous n'avions pas compris dans la manipulation , comme l'utilité de la buse, présente dans la plupart des Palneterella, et le fonctionnement et différente configuration du montage électronique. Nous avons ensuite discuté de la cloche à vide qu'il nous prêterait.

Celle ci serait disponible sans trop de problème même sur de longue durée, puisque aucune manipulation ne l'utilise en ce moment. Cela dit, le support qui lui est associé ne conviendrait pas à notre expérience puisque celui ci ne permet pas de passer des câbles dans l'enceinte de la cloche. Il va donc nous falloir usiner notre support de notre coté. Il nous a finalement averti du danger que pouvait représenter l'importante tension nécessaire à la realisation de l'expérience, mais après discussion avec le technicien de la licence de physique en charge de l'électronique, la manipulation est réalisable dans la mesure ou nous agissons de manière prudente en manipulant. Pour la question de l'usinage du support, nous sommes passé au fablab, et il dispose d'une fraiseuse numérique qui permettrait d'usiner du bois pour le réaliser. Cela dit, nous nous ne sommes pas encore sur de pouvoir y avoir accès. La personne en charge ne sera apparemment pas présente jusqu'à mars, et doit être présente lors de son utilisation.

04/03/2020 [3h]

Nous avons récupéré la cloche à vide, accompagnée d'un support, et la pompe à vide avec Mr. Pascal Bernard. On l'a installer sur sur une paillasse de la salle mise disposition pour cette UE. Ensuite nous avons discuté et mis sur papier tout le matériel que nous allons utiliser pour la conception de l'expérience.

Pour l'instant, nous avons en notre possession une cloche en verre de $25cm$ de diamètre, $20cm$ de hauteur pour la partie cylindrique, et 10cm de hauteur pour la partie bombée. Le support pour poser cette cloche ne sera pas utilisé car nous ne pouvons pas la percer, cependant la seconde partie du support, qui élève l'expérience, mesure $15cm$ de hauteur et sera quant à lui utilisé. Enfin la pompe à vide, Leybold Trivac D40B, qui à des valeurs constructeurs annoncés, nous spécifiant un vide maximale de $10mPa$, et d'un débit ente $40$ à $48 m^3/h$.

Il nous faut maintenant régler plusieurs problèmes, premièrement réaliser un support adéquat à notre expérience, donc perçable plusieurs fois et assez résistant pour supporter le vide appliqué. Pour cela nous sommes allé voir les responsable présent au Fablab, pour savoir quels étaient les possibilités de manufacture du laboratoire, malheureusement les matériaux à disposition n'étaient pas assez résistants. Néanmoins nous avons pu rencontrer le responsable de la plateforme expérimentale qui nous assurer que nous pouvons utiliser des plaques de plexiglas de $5$ ou $8mm$ d'épaisseur qui devrait supporter les conditions de l'expérience (à vérifier par nous même). De plus, nous devons manufacturé les supports de la buse et de la boule grace à l'impression 3D, et donc les modéliser d'abord sur ordinateurs, donc soit au Fablab soit avec les outils de la plateforme.

Deuxièmement, nous devons décider comment connecter au générateur à hautes tensions la buse, la boule en aluminium, et l'électro-aimant. Le technicien en électronique nous conseille alors de passer par prises spécifiques que l'on fixerait à travers le support, ainsi on brancherait les câbles en dessous du support, et souderait directement aux prises spécifiques nos câbles à l'intérieur de la cloche, et en plus on recouvrirait les soudures de câbles thermorétractables pour éviter l'apparition d'arcs électriques.

Troisièmement, nous devons nous procurer une buse dans un matériau conducteur, on suppose qu'un clou de quelques millimètres d'épaisseur suffira. Aussi, nous devons acquérir une boule en aluminium vide de 5 à 7 mm de diamètre, en ce qui concerne l'électro-aimant à l'intérieur,un bout de ferrite enlacé d'un câble en cuivre nous paraît cohérent pour l'instant.

Nous notons aussi que le responsable de l'UE devra être présent lors de la première manipulation du générateur à hautes tensions pour la sécurité, mais si tout se passe bien nous pourrons l'utiliser seuls ensuite.

11/03/2020 [2h]

Nous nous sommes réuni pour effectuer la découpe de notre support pour la cloche. Malheureusement le responsable n'était pas présent cet après-midi. A la place, on a cherché et trouvé un site pour acheter deux demi-sphères en aluminium de $10cm$ de diamètre. On attend maintenant le retour de l'entreprise pour le devis. La seconde option serait acheter deux moules en aluminium sur Amazon et les retravailler à la main ensuite. Ensuite, on a pu obtenir un manomètre avec les techniciens, mais on doit attendre demain pour avoir le câble adéquat.

12/03/2020 [4h]

Nous nous sommes rendu dans un magasin Leroy Merlin pour acheter du silicone pour au mieux isoler notre cloche, et tous les trous qui seront percés. Par la suite, nous avons récupérer le câble du manomètre, cependant nous devons savoir si le matériel est assez précis pour notre expérience, en effet nous devons avoir une précision de l'ordre de la dizaine de Pa, d'après ce que nous avait dit Mr. Pascal Bernard pour éviter de percer le support pour rien. Ainsi nous avons pu tester le manomètre en utilisant la pompe à vide, et en mettant le manomètre sous la cloche.

On voit sur l'image $10 hPa$ sur l'affichage du manomètre, en réalité notre outil est descendu jusqu'à $6 hPa$ ce qui n'est pas du tout assez précis pour notre expérience. Nous sommes allé voir Mr. Pascal Bernard pour savoir si il avait en sa possession un autre manomètre, mais il n'en avait pas malheureusement. Après plusieurs recherches on abandonne l'utilisation d'un manomètre car les prix sont trop cher. Finalement, quand nous allions enfin découper notre support avec les techniciens, la plateforme expérimentale a été fermé pour cause de sécurité sanitaire (SRAS-CoV-2).

On ne peut cacher avoir ressenti une certaine frustration, étant donné que nous avions enfin à disposition le tracé de découpe de notre support, notre boule, ainsi que les différents modèles 3D à imprimer et on espérait donc pouvoir commencer les expérimentations, dans les plus bref délais.

Malgré tout nous comprenons et supportons ces mesures, certes radicales mais nécessaires, dans ce contexte inédit.

26/03/2020 [1h]

Ce jeudi après midi, nous nous sommes enfin retrouvé afin d'organiser la progression de notre projet dans ce contexte sanitaire si particulier. Ainsi nous avons créé un groupe de conversation Discord dédié au projet, où nous avons décidé, afin d'améliorer l'efficacité de nos recherches, de diviser le travail bibliographique en trois parties, qui seront toutes traitées par un binôme. Ainsi :

- Olivier et Bastien s'occuperont des calculs du champ magnétique crée par notre électro-aimant,

- Rayan et Raamamurthy s'occuperont quant à eux du calcul du champ électrique entre notre buse et la boule,

- Et enfin Ewen et Aurore auront pour but d'expliquer les réactions chimiques ainsi que les phénomènes d'ionisations qui ont lieu au niveau de la boule.

Le travail des deux premiers groupe nous permettra de modéliser le parcours de des électrons de la buse à la boule, et celui du dernier nous expliquera les interactions entre ces électrons et le gaz, qui sont à l'origine de ces lumières caractéristiques, qui sont le cœur de notre projet d'étude. Chaque binôme travaillera sur son thème dans les différents salons Discord prévus à cet effet, puis chaque mercredi, il proposera aux autres membres du groupe un compte rendu de leur travaux.

On espère que cette organisation nous permettra de poursuivre notre travail de la meilleure des façons malgré l'impossibilité de manipuler.

31/03/2020 [2h]

Aujourd'hui, le groupe chargé de la modélisation du champ magnétique (Bastien et Olivier) s'est concerté pour trouver une approche de modélisation de ce dernier. Plusieurs approche sont ressorti telles que la loi de Biot et Savart, le théorème d'ampère et le potentiel vecteur, mais une seule semble plus pratique que les autres. Il a donc été choisi d'utiliser la loi de Biot et savart, sur une spire circulaire (fermé). Des tentatives de modélisation ont alors été faites en cartésien et en sphérique:

!!! ATTENTION:La compression des fichiers a dû ranger les photos dans les désordres !!!

cr_wiki_1.zip

A partir de ses formules, une modélisation des trajectoires de particule soumis à la force de Lorentz F=qv^B, ainsi que de modélisation du champ magnétique a été débuté et à fourni des résultats qui reste à discuter et à corriger, que se soit sur le plan théorique que sur le plan informatique.

Après un travaille de recherche bibliographique, il semble qu'il existe des méthodes de modélisation permettant de calculer le champ magnétique de manière formelle (sans approximation contraignante) par le biais d'intégrales elliptique (qui pour l'heure reste une notion mathématiques très floues pour le groupe), nous allons alors nous pencher sur le sujet des intégrales elliptique, voir si il est possible de l'appliquer à l'une des formules du champ magnétique déjà trouvé par Bastien et Olivier, ou si il est nécessaire d'avoir une autre approche (autre système de coordonnée à choisir pour être plus précis) pour parvenir à une modélisation correct. Dans notre expérience nous voulons utilisés un électro-aimant, qui prend la forme d'un solénoïdes, or après recherche bibliographique et regard sur un cour d'électromagnétisme (2P021), nous avons appris qu'un solénoïdes peut être (lorsque le pas de l'hélice du solénoïde est suffisament petit) approximer par une superposition de plusieurs spire circulaire.

30/04/2020 [2h]

Pendant les semaines de vacances, le binôme responsable pour le traitement du champ électrique entre la buse et le sphere a réussi à trouver une modélisation simple et efficace. En appliquant la méthode des images avec l’hypothèse que la buse est de forme sphérique avec un rayon r « R (rayon de la sphere), et peut être représenté par une charge ponctuelle, nous trouvons que le champ électrique dehors de la sphère et buse peut être défini comme la superposition des trois charges ponctuelles.

Pour commencer, nous utilisons le travail fait sur le capacitance des deux sphères chargées conductrices pour obtenir les valeurs C11, C12, et C22 de systeme. Même si la série n'est pas évidente à résoudre, il serait facile de calculer les coefficients de facon numerique.

Avec ces infos et la différence de potentiel del V prédéterminée, nous pouvons dériver les formules de charge Qbuse et Qsphere. Ces charges ne représentent pas encore les charges ponctuelles utilisées pour modéliser le champ électrique, mais sont les charges totales sur les deux conducteurs. Pour calculer les charges ponctuelles, nous appliquons la methode des images (au premier ordre, car nous trouvons que les charges de deuxième ordre sont négligeables).

  • La buse: La buse est représentée par une charge ponctuelle au centre de valeur Qbuse.
  • L'image de la buse: L'image de la buse est une charge Q' = -QbuseR/X, ou X est la séparation entre les centres de sphere et buse. Elle est a une distance D = R2/X du centre de la sphère.
  • La sphere: La sphere est representee par une charge ponctuelle au centre de valeur Q“ = Qsphere - Q'.

Ensuite, nous avons essayé d'étudier la charge passant entre la buse et la sphère, et de caractériser son influence sur la champ magnétique. A ce point, nous avons rencontré des difficultés: en particulier, nous avons découvert que, aux voltages et pressions appliquées, l’air n'est plus un isolant ohmique, et son comportement n’est pas très bien documenté. Nous avons alors essayé de trouver des liens entre le phénomène en expérience et les phénomènes déjà bien étudiés en électromagnétisme, et nous avons trouvé un tel lien avec les glow discharges. Après des comparaisons avec les expériences déjà faites, nous sommes arrivés à la conclusion que l'intensité de courant totale dans le circuit serait d’ordre 10-4 ampères.

09/05/2020

Notre binôme chargé d'étudier l'interaction entre le gaz et les électrons à cette semaine mis en commun les recherches sur le sujet qu'ils s’étaient reparti. La lumière que l'on voit pendant l’expérience (et à fortiori dans une aurore boréale) est la résultante de la désexcitation des atomes qui composent le gaz, eux même excité suite aux collisions avec les particules du vent solaire.

Excitation

Dans notre expérience, le vent solaire est représenté par un champ électrique : les collision entre les électrons qui le compose et les atomes du gaz dans la cloche sont donc responsable du rayonnement. On est ici dans une situation semblable à l’expérience de Franck et Hertz :

Pour exciter l'atome, il faut apporter une énergie ΔE afin qu'un de ses électrons dans sa couche de Valence passe dans une couche supérieure et que celui-ci soit excité.

-Si l'énergie cinétique de l’électron est inférieure à celle nécessaire pour exciter l'atome, alors il y a collision élastique : l’électron conserve son énergie cinétique et l'atome reste inchangé.

-Si l'énergie cinétique de l’électron est supérieure à celle nécessaire pour exciter l'atome, il y a collision inélastique : l’électron cède son excédant ou la totalité de son énergie cinétique et l'atome gagne de l’énergie, un des électrons de sa couche de Valence passe dans une couche électronique supérieur. Suivant ce principe, si l’électron à une énergie cinétique suffisante, il peut exciter un atome de manière que son électron « saute » directement plusieurs couches électroniques.

Si l’électron à une énergie cinétique qui dépasse l’énergie d’ionisation de la particule, alors la collision va arracher un électron est celle-ci deviendra un cation. On a donc création d’un plasma, dans lequel sont présent les différents atomes composant notre gaz et leur ions associés.

Dans le cas de notre expérience, le gaz utilisé est l’air. Celui-ci est composé à 99% de dioxygène et de diazote, donc l’essentiel du rayonnement est assuré par ces molécules. Les espèces chimiques qui nous intéressent donc sont : N2, O2, N2+ et O2+. L’ion O2+ ne semble pas jouer un rôle majeur dans le rayonnement, puisqu’ils émet dans l’ultraviolet. Cependant, il a un impact sur la luminescence de l’expérience de part le phénomène appelé recombinaison dissociative :

Un ion O2+ percuté par un électron va avoir tendance à former deux particule d’oxygène atomique dont l’une est excité. L’oxygène atomique possède deux niveau d’Energie au dessus de son « ground level »., qui lui permette d’émettre deux longueur d’onde différentes dans le visible (vert et rouge).

Cela dit, l’oxygène atomique est très peux présent a basse altitude car la pression y étant trop forte, il ont tendance a se recombiner très rapidement par recombinaison collisionnelle :

Les émissions liées à l’oxygène atomique sont donc de faible importance dans notre expérience.

Emission :

L’atome cherchant à retourner dans son état de plus bas potentiel, l’électron va retourner dans sa couche de valence en émettant un (ou plusieurs) photon dont la fréquence est proportionnelle au différence d’énergie entre lesquels le photon est passé. On rappelle en effet que l’énergie d’un photon est reliée à sa fréquence par la relation E=hv et que le principe de conservation de l’énergie implique que l’énergie du photon est égale à l’énergie perdu par l’atome. On peut donc associer a chaque atomes qui compose notre gaz des émissions de photons qui lui sont propre : en effet les niveau d’énergies des différente couches électronique est propre à chaque atome.

On notera qu’a un atome excité ne se désexcite pas nécessairement en émettant un photon (émission spontanée) : il est aussi possible que celui-ci se désexcite par collision. Au contact d’un autre atome, l’atome excité se désexcite en fournissant de l’énergie cinétique à l’autre atome. Il faut donc parfois s’intéresser au temps moyen de désexcitation de l’atome (comme par exemple pour l’oxygène atomique): celui-ci est inversement proportionnel à la largeur de la raie d’émission (l’énergie n’étant pas parfaitement quantifié).

Le dioxygène O2 émet un rayonnement centré sur une longueur d’onde de 760 nm : de l’ordre de l’infrarouge. Et comme on l’a vu precedement, l’oxygène atomique est très peux présent dans ces ordres de pression. Donc les principaux responsables du rayonnement dans notre expérience sont : l’ion N2+, le diazote N2 et le dioxygène O2 :

-l’ion N2+ émet un rayonnement ayant une longueur d’onde d’environ 400 nm (violet)

-le diazote N2 émet un rayonnement ayant une longueur d’onde d’environ 670 nm (rouge)

13/05/2020 :

Suite et fin pour le groupe s'occupant du champ magnétique. Comme dis précédemment notre binôme à utiliser deux approches pour le calcul du champ. D'une part Olivier à réussi à écrire un code le calculant et traçant les trajectoires, mais ce calcul est sensé être valable seulement pour calculer le champ loin de la spire et donc du solénoïde. Et d'autre part Bastien à essayer d'écrire le même code sans l'approximation, après quelques essaies infructueux nous avons décider d'utiliser un code le calculant mis en libre service ici : - https://www.f-legrand.fr/scidoc/docimg/sciphys/elecmag/pyspire/pyspire.html En ce qui concerne ce code, il nécessitait quelques modifications notamment un redimensionnement car il était au départ plus qualitatif que quantitatif. Notamment l'oublie de la perméabilité du vide dans tous les calculs.

De plus, ce code avait l'avantage sur l'autre de nous donner des bonnes lignes de champ concernant une spire :

Ainsi on a pu obtenir les lignes de notre électro-aimant, qui, on le rappel, était sensé être un cylindre de ferrite de 4 à 5 $cm$ enlacé d'un fil de cuivre. Voici donc les lignes de champ de notre électro-aimant, si celui-ci aurait fait $4 cm$ de hauteur et entouré de 20 spires :

Aussi, on sait que l'intensité du champ doit être bien supérieur à celui du champ terrestre qui de l'ordre $10 µT$, en effet dans l'expérience de la collection de physique la source du champ magnétique est un aimant permanent d'une intensité avoisinant les $1mT$. Comme le principe fondamental de l'électro-aimant est de pouvoir moduler l'intensité en entrer et donc l'intensité du champ, on peut, dans notre code, faire varier l'intensité on remarque alors que pour une intensité de $5 mA$ on obtient bien une valeur du champ variant dans les mT :

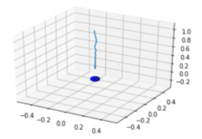
Malheureusement, les trajectoires que nous pouvons étudier avec ce code paraissent peu vraisemblable, on doit effectuer le calcul avec à chaque fois des coordonnées initiales différentes, et cela des dizaines de fois, néanmoins on peut noter que le champ magnétique du solénoïde se comporte comme un bouclier contre les particules incidentes, ce qui peut d'une certaine façon paraître cohérent. Ces trajectoires est l'aboutissement de dizaines et dizaines de changements de coordonnées initiales

Le code d'Olivier reposant sur l'approximation d'un point de calcul du champs plus loin du centre de la spire que les bords du rayon de la spire ne le sont de se même centre (se traduisant par r«R, r étant le rayon de la spire, et R la distance entre le point de calcul du champs et le centre de la spire) semble être la seule à pouvoir donner des trajectoires dans tout l'espace, contrairement à celui de Bastien qui ne peut que calculer des trajectoires en 2D dans le même plan que ses lignes de champs. Après avoir résolus quelques soucis lié à des problèmes de facteur réel (perméabilité du vide, intensité du courant,…), les trajectoires d'Olivier se font alors avec des facteurs cohérents par rapport à la réalité de l'expérience. Malheureusement cette approximation de champs lointain à la spire rend les résultats de trajectoire et de ligne de champs peu fiable. Voici quelques résultat généré sur des temps très long (autour de 1000 secondes), avec de très faible vitesse inférieur à 1m/s (c'est faible vitesse sont dû à la faible influence du champ magnétique sur la particule et à la difficulté de trouver manuellement un jeu de condition initiale convenable):

Voici le champ généré par une spire, avec I=5mA (dans l'approximation sus-nommé):

Malheureusement les tentative de généré les lignes de champs généré par le solénoïdes sont peu présentable (en raison des asymétries généré par python):

Voici une trajectoire généré par une seule spire:

(même trajectoire dans tous l'espace)

Voici quelques trajectoires générés par le solénoïde à 21 spire (espacé de 2mm):

(même trajectoire dans tous l'espace)

Et une autre trajectoire:

Par ailleurs de non pertinence de ces trajectoires, on se rend compte aussi de la difficulté de trouvé des conditions initiales satisfaisante au problème étudié. Par ailleurs on remarque que certaines trajectoires obtenus, ne font pas figure d'effet de “bouclier” mais d'effet de piège (comme dans l'avant dernière trajectoires obtenue). Voici le code d'Olivier: code_olivier.pdf

D'une part, le code de Bastien permet d'obtenir des trajectoires en 2D, comme celle-ci:

Mais d'autre part, nous ne savons pas si les trajectoires en 2D de Bastien sont cohérentes avec la réalité, du à leur obtention dans un plan 2D. En résolvant le PFD de la force de Lorentz, nous pourrions obtenir le tracé des vitesses des particules avec: dv/dt=(q/m)*vxB.

Bibliographie :

LDAP: couldn't connect to LDAP server
wiki/projet/l3phys1920/lu3py024g6.txt · Dernière modification: 2020/05/14 12:23 de b.anezo