Cette section est dédiée à la publication d'un rapport hebdomadaire sur le déroulement de chaque séance d'ARE et l'avancée du projet.
On détermine que le projet de chambre contrôlée a pour but la réalisation d'expériences principalement liées à la biologie et à la culture “indoor” de végétaux ou même de levure par exemple.
On définit les besoins en terme de capteurs et de contrôleurs de notre enceinte fermée, définissant ainsi différents domaines auxquels le projet touchera. (ex: Domaine -température, capteur -thermorésistance, contrôleurs-module Pelletier)
Attribution des responsables de chaque domaine :
- Domaine <fc #ff0000>conception de l'enceinte fermée</fc> (design, organisation, etc.): Lucie
- Domaine <fc #ff0000>température</fc>: Laurita
- Domaine <fc #ff0000>humidité</fc>: Louise
- Domaine <fc #ff0000>lumière</fc> (luminosité, type d'éclairage): Arthus
- Domaine <fc #ff0000>programmation</fc>: Clément
- Domaine <fc #ff0000>interface</fc> (écrans, claviers, boutons, etc): Timothée
Afin d'afficher les informations obtenues par les capteurs on utilisera un ou plusieurs écrans *LCD 16×2*. Les paramètres des contrôleurs de température, de lumière (intensité et type d'éclairage) et d'humidité seront commandés par un clavier *Keypad 3×4* et s'afficheront sur l'écran.
Le système était à l'origine conçu pour que la mesure et le contrôle de la température soit indépendante du système mesure et contrôle d'humidité.
Mais nous n'utiliserons finalement pas le capteur de température lM35 mais le capteur température-humidité AM2302 grove.
Les deux systèmes seront donc reliés, ce qui est logique compte-tenu du comportement intrinsèque de l'humidité et de la température.
Le panneau de LED RGB qui sera à l’intérieur de la boite fera 15×15. Il sera composé de ruban led 12V dont chaque couleur sera contrôlée par Arduino.
Les valeurs des trois potentiomètres seront lues par L'Arduino qui contrôlera de transistors pour faire varier la luminosité de chaque couleur du ruban LED. Ici l'Aduino ne sert pas de source de tension mais seulement de boite de commande
Sur le schéma on distingue les trois potentiomètres reliés a la source de courant et à l'Arduino ainsi que les trois transistors chacun protégés par une résistance.
Vous retrouverez ici le fichier .zip du code lié à ce montage. Très simple, il attribue à chaque valeur de PWM la valeur lue aux bornes des potentiomètres divisée par 4.
Nouvelle manière de voir comment gérer l'humidité : au lieu de penser à humidifier l'air dans la boite réfléchir à l'air que l'on va envoyer dans la boite. Mettre en place une sorte de système d'air conditionné.
L'idée est de faire passer de l'air dans de l'eau à une certaine température grâce a une pompe péristaltique afin d'obtenir de l'air chargé de 110% d'humidité et à la température de l'eau puis de chauffer cet air pour obtenir la température voulue dans la boite ainsi que l'humidité voulue dans la boite car en chauffant de l'air on fait baisser son % d'humidité.
photo du diagramme d'humidité qui va nous servir à choisir la température de l'eau et celle à laquelle on chauffera l'air suite à son passage dans l'eau.
photo du montage pensé pour réaliser cet air conditionné.
Lien d'information sur la Pompe Péristaltique.
La découverte des LED NeoPixels ouvre de nouvelles possibilités dans l'élaboration du panneau de LED.
En effet ces LED fournissent un éclairage Rouge Vert et Bleu différencié mais ne possède que trois fiche : Le potentiel supérieur, le potentiel 0 et une fiche de contrôle. On peut tout à fait relier le ruban de LED avec une alimentation externe et contrôler les trois couleurs de chaque LED du ruban indépendamment, juste en utilisant la librairie d'AdaFruit Neo.Pixel. Le programme est compilé en un signal que le ruban interprète pour produire des possibilités de programmation illimitées.
\\Cela simplifie considérablement le circuit et évite l'utilisation de transistors qui sont très fragiles.
Voici un exemple de montage avec Neo-pixels (ici un ring 16 LED) :
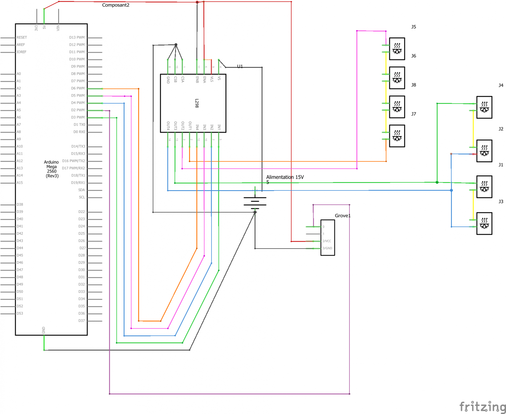
Nous avons résolu les problèmes que nous avions au niveau du pont en H, le système de thermostat fonctionne correctement : si la température est en dessous d'un seuil déterminé par l'utilisateur, le module Peltier chauffe, si elle est supérieure à ce seuil, le module refroidit.
De plus nous avons implémenter un contrôle PID qui permet de faire varier la tension de sorti de l'arduino en fonction de la température, cela nous permettra par la suite de contrôler un générateur de courant en tension pour faire varier l'intensité de la chauffe du module Peltier.
Il faudra par la suite effectuer certains test pour quantifier les constante Kp, Ki, Kd utilisé dans le programme ci-joint.
Programme arduino de fonctionnement capteur de température + module peltier capteur_temp_pid_v1.zip montage_pletier_schema.pdf
Voici la présentation utilisée pour démontrer l'avancement du projet.
Nouvelles version du programme contrôlant la température et de l'humidité en utilisant enfin le capteur dht22. capteur_temp_dht22_pid_v3.zip
On a effectué une liste du matériel à se procurer : 1 pompe d'aquarium (environ 14euros) 1 ou 2 bouchons en caoutchouc 8 modules peltier (trouvé) 3 tuyaux de cuivre 8cm de long et d'environ 1cm de diamètre (trouvé) 1 petit robinet pour l'évacuation de l'eau Plaque d'inox pour la boite d'eau (à voir avec le mécanicien) De quoi faire des joints (si besoin)
Nous avons vu avec le mécanicien qui pense pouvoir souder nos plaques d'inox entre elles pour avoir une petite boite d'eau étanche. Nous avons commencé la modélisation 3D de la boite d'eau et de la boite à plante. La question qu'il nous reste est de penser à la dimension des trous afin de conserver une boite hermétique.
La gestion du clavier et de l'écran implique un programme informatique très complet. Bien que le code présente encore des dysfonctionnements majeurs, le schéma des branchements et les principales fonctions sont terminés.
Voici le code dans l'état actuel de l'avancement.
En effet on utilise un écran LCD 1602 v2.O que l'on branche d'après les instructions du site officel arduino.
Après l'achat d'un ruban led (référence : 1M/60leds WS2812 Digital RGB LED Flexi-Strip) compatible avec la librairie Adafruit NeoPixel on se lance dans l'assemblage du panneau. Sur un panneau blanc de dimensions 19×13 cm (découpé à l'aide de la découpeuse laser) on colle six sections du Ruban de 1mn en faisant attention à découper sur les languettes de cuivre prévues pour la soudure.
Le Panneau de LED est donc constitué de 6 sections de ruban LED collées en “serpentin” et espacées de 1cm chacune. On laisse un marge assez grande pour laisser le place aux soudures (on doit relier les pattes de cuivre du ruban entre elles) et aux câbles qui les relie ainsi qu'une marge pour la couche de colle chaude.
Pour des soucis de sécurité pour la carte Arduino (Mega) et de puissance d'éclairage, on utilise une alimentation externe 5V à ampérage modulable (on fera attention à ne pas dépasser les 3,6 ampères : l'ampérage maximal du ruban) en prenant soin de relier le Ground de l'Arduino et celui du ruban LED. On confectionne enfin un petit panneau de bois dans lequel on va incruster trois potentiomètres de 1 kΩ chacun (un pour chaque couleur).

On distingue ici les pinces crocodile de l’alimentation externe, l'Arduino est connectée à la pin de contrôle et les ground sont bien en commun. Les potentiomètres utilisés en haut sont trop précis et peu résistants, on les a remplacés par des plus gros de 1kΩ en bas.
Pour ce qui est des potars de commande, on les branche en parallèle sur le 5V et de l'arduino et un relie la languette du milieu par un fil à un port analogique de l'arduino pour qu'elle puisse lire la résistance du potentiomètre.
En blanc le +5V en Noir la terre et en Bleu la pin de lecture.
En effet, on va venir poser sur le panneau une plaque de plexi transparente qu'on va coller sur les rebords à l'aide d'une grosse couche de colle chaude ce qui permettra d'étanchéifier notre panneau car il sera soumis à des conditions d'humidité pouvant être élevées.
Vous retrouverez ici le lien .zip du code arduino utilisé. Il a été créé à partir de l'exemple “Simple” de la librairie Adafruit NeoPixel master. Les valeurs des potentiomètre son atribués à des variables. Les variables de la fonction Analogread (lis les tensions à la borne centrale des potentiomètres sont comprises entre 0 et 1020. On les divise par 4 pour pouvoir les attribuer à la fonction setPixelColor qui attribue à chaque couleur (RGB) une valeur de luminosité entre 0 et 255. (car elle utilise la fonction PWM de l'arduino).
D'après les dimensions de la boite (30 cm de haut) une plante aurait besoin pour pousser de recevoir un éclairage équivalent à Entre 80 et 100 Watt lors d'un éclairage optimal de type été/journée. (D'après cultrueindoor.com) Or d'après la Datasheet du Ruban NeoPixel, ce dernier éclaire à une puissance de 18 Watt (alimenté par un courant de 5 V et 3,6 A).
Ce tableau trouvé sur le site positron-libre.com nous renseigne sur les équivalence en consommation des halogènes et des LED.
On constate que le ruban LED choisi, alimenté avec un courant adapté, peut tout à fait convenir dans le contexte.
L'ajout de l'arduino MEGA au dispositif et du système de gestion température/humidité, utilisant des pont pelletiers en nombre, nécessitant eux aussi une alimentation externe, il devient urgent, à l'arrivée de la fin du projet, de réfléchir à une alimentation externe généralisée et déconnectée de tout ordinateur.
Voilà le schéma complet de la partie température, 4 Peltier sont branchés en série 2 à 2 et ces groupes de 2 Peltier sont en parallèles. Ce sont les modèles chinois, ils ont une résistance d'environ 30 Ohm ce qui est beaucoup trop important pour les mettre en série. De plus la plupart des modèles testés en cours étaient défectueux ce qui implique un défaut de fabrication que nous pourront retrouver sur ces 4 modules-ci. Ils serviront à chauffer l'eau.
Les 4 autres Peltier sont branchés en série, ce sont les modèles Russes (693-5072) qui ont une très faible résistance (environ 3 Ohm) et semble de bien meilleur qualité. Ils seront utilisés pour chauffer l'air déjà humidifié
Voici le programme final, ne reste plus qu'à compiler les programmes de contrôle des LEDs et de l'écran LCD + KeyPad capteur_temp_dht22_pid_v5.zip
Création des plans de la boite en plastique avec le site internet MakeaBox. On transfère ensuite les plans sur inkscape afin de créer les ouvertures (trous pour les tuyaux, les fils et l'air). On prend les dimensions des tuyaux (Diamètre par tuyau 1,2 cm) et on fait trois trous de manière à ce qu'ils soient le plus proche possible pour diminuer le plus possible la perte de vapeur.
face1diapo.pdf face2diapo.pdf face3et5diapo.pdf face4et6diapo.pdf
La partie interface du programme est constituée de plusieurs fonctions permettant l'accès aux différents menus et la modification des paramètres de contrôles. Tout d'abord, l'écran affiche “choisir un menu”, l'utilisateur appuie ensuite sur '1', '2', ou '3' pour accéder respectivement au menu de température, d'humidité ou de luminosité.
Lorsque qu'il est sur le menu '1' ou '2', l'utilisateur peut changer la valeur voulue en appuyant sur '*' puis en rentrant une valeur. Lorsqu'il est sur le menu '3', il peut appuyer de nouveau sur '3' pour actualiser les valeurs indiquées par les potentiomètres. À tout moment, l'utilisateur peut changer de menu en appuyant sur “#”.
programme_final_v7.zip
Dans notre projet pour réussir à créer notre “air conditionné” à l'humidité et la température voulues nous avons besoin de faire passer notre air exterieur dans une couche d'eau comme expliqué dans la mise en place théorique de notre projet.
Pour contenir cette eau nous avons récupéré une cuve où nous avons fait des trous : le premier pour souder un robinet pour évacuer l'eau quand cela sera nécessaire, puis trois autres trous ont été faits pour pouvoir y souder nos tuyaux par où notre air saturé et à la température de l'eau passera dans notre boite et sera chauffé.
La partie finale du projet consistait à assembler les trois blocs physiques qui constituaient le projet final à savoir :
- le réservoir d'eau pour “l'air conditionné” composé de la cuve, des 4 pont pelletier en dessous, du bulleur et des tuyaux de jonction avec leurs deux pompes à chaleur
- le bloc électronique composé de l'Arduino d'une breadboard, de l'écran LCD et des contrôles, clavier et potentiomètres
- la chambre, réceptacle de l'expérience, composée du panneau de Led et du capteur humidité/température.
Cette partie n'est évidement pas des moindres puisque c'est là qu'on règle les derniers détails.
Finalement, l'assemblage se passe sans accroc. On prend soin d'emballer la chambre dans du papier aluminium ce qui aura l’avantage de réfléchir la lumière des ruban led, tout en contrôlant totalement la luminosité envoyée au système interne en l'isolant de l'extérieur.
Les tests simulations son concluantes, la chambre contrôlée est sur pied.