Outils pour utilisateurs

Outils du site


wiki:projets:dadgad_pratique

Ceci est une ancienne révision du document !


Partie Expérimentale


Comme nous l'avons évoqué précédemment, le son qui sort de la guitare est un son complexe. Lorsque l'on regarde sur un oscilloscope le signal de sortie de notre guitare, on obtient ceci :



Observation :
le signal sortant à une amplitude d'environ $400mV$ peak to peak. Ici, toutes les cordes ont été joués en même temps, ce qui donne cette forme assez particulière.

Sur les graphiques d'oscilloscope, il y aura parfois deux signaux de couleur différente. Le signal en Jaune correspond à notre l'entrée et celui en bleu la sortie


Filtre du Bruit

Signal d'entrée : son sortant de la guitare.
Signal de sortie : tension en sortie du filtre pour le bruit.

Observations :

  • Le signal d'entrée semble assez bruité
  • Le signal de sortie est plus net que celui de l'entrée



Conclusion sur l'utilité du filtre :
Le signal d'entrée semble bruité, ce bruit peut venir de notre câble jacks , donc notre filtre joue bien son rôle en diminuant ce bruit qui peut s'avérer gênant pour la suite.

On a eu quelques soucis de mesure, cela était du à notre câble jack (doù le fait qu'on est un signal très faible en entrée). On l'a donc remplacé pour la suite et tout fonctionne bien.



Structure de Rauch

Pour construire notre filtre, nous utilisons un circuit intégré TL082. Le TL082 est l'un des meilleurs AOP du marché (ainsi que le UA741), et il a l'avantage d'avoir deux AOP intégré, ce qui nous seras très utiles pour la suite du circuit.

Outil indispensable pour faire de l'électronique : Datasheet AOP TL082

Par outil indispensable je veux dire que c'est la bible de l'électronicien!

Nous avons réaliser le filtre permettant d'isoler la fréquence de la $5^{ème}$ corde $f_{La}=110H_z$.

Graphiques expérimentaux

Pour vérifier que nos résultats soient bien cohérent avec la théorie (et aussi pour s'assurer que tout fonctionne bien), on va relever la mesure du gain du signal en faisant varier la fréquence. On étalera nos mesures de la manière suivant :

  • La plage des fréquences que nous allons balayer sera comprise entre $f_{E1}$ et $f_{D2}$ (correspondant respectivement à la 6$^{ème}$ et la 4$^{ème}$).Cela nous permettra de nous assurer que le filtre réagit bien.
  • Nous faisons les mesures avec un GBF et nous regarderons le résultat sur un oscilloscope.


On mesure $V_{out}$ (tension en sortie de Rauch). On connait $V_{in}$ (imposé grâce au GBF), le gain est par définition :

$\qquad \qquad \qquad \qquad \qquad \qquad \qquad \qquad \qquad \qquad \qquad Gain = \dfrac{V_{out}}{V_{in}}$

Filtre_A2_exp.m
%Courbe Expérimentale du filtre de la $2ème corde
 
%Plage de fréquence
freq = [80:2:100,101:120,122:2:156];
%on prend plus de points autour de la fréquence de coupure 
 
%Points expérimentaux
Gain = [31.8,33.2,36.2,40,41.6,49.8,54.6,56.6,64.2,78.4,89.6,97.6,107.2,118.8,132.4,156,176,206,245,292,366,422,440,404,350,290,244,202,177,159,140,120,96.8,84,79,68.8,63.2,58.4,54.4,50,46.8,44.4,41.6,40.8,37.6,36.2,33.4,33,32];
 
%Courbe + légende
plot(freq,Gain); 
title('Diagramme de Bode Expérimentale de la note A2');
xlabel('fréquence (Hertz)');ylabel('Gain (mV)');

Fitlre pour la note $A_2$: Gain en fonction de la fréquence

Comparaison avec la théorie: Gain en $dB$ en fonction de la fréquence

Exploitations des résultats

Comme prévue, le filtre n'est pas parfait et nous avons notre fréquence de coupure décalé sur la droite. Mais ce n'est pas un soucis car c'était prévu.
Nous avons un filtre devant être précis aux $Ohms$ près, n'ayant pas les résistances précisent sous la main, on a utiliser des potentiomètres adaptés. On aurait pu mettre plusieurs résistances en série/parallèle n'est pas forcément une bonne idée de faire notre résistance équivalente comme ça (le circuit devient rapidement illisible, sans parlé de l'incertitude liée à chaque résistance…), des potentiomètres nous paraissent être solution temporaire.

Remarque :
Nos potentiomètres se sont légèrement se dérégler au cours du temps, ce qui a eu comme effet de changer notre fréquence de coupure entre le moment où nous avons fait le $1^{er}$ test et le dernier. On en a prit compte pour la suite mais ça ne nous à pas impacté plus que cela.


Filtre avec la guitare


Test avec la guitare, le filtre étant dimensionné pour avoir une fréquence $f_{La} = 110 Hz$.

Signal entré : son de la guitare.
Signal sortie : $V_{out}$ Rauch.


Observations:

  • Le signal de sortie ressemble un peu plus à une vrai sinusoïde.
  • L'amplification de sortie est de $\approx 500 mV$.
  • La fréquence que l'on a en sortie est assez proche de la fréquence du La.



Sur l'oscilloscope, un carreau représente $10ms$ de période. La période de notre signal est $\approx 0,9$ carreau soit $\; T=9ms $. On obtient donc une fréquence de $ \; f_{exp} \approx 111,11 H_z$, soit la fréquence de notre corde.

Regardons ce qu'il se passe quand nous jouons une corde différente de la précédemment, par exemple la corde $4^{ème}$ à $f_{Ré} = 146 Hz$:


Observations:

  • Le signal d'entrée est quasiment identique. (c'est mieux!)
  • Le signal de sortie est très atténuée.
  • Lorsque la $4^{ème}$ corde est joué, les vibrations émissent par celle-ci peuvent faire vibrer la $5^{ème}$ corde. Ce qui explique pourquoi nous avons des tout petits pics de faible intensité tout le long de la mesure.



Conclusion

Comme on peut le voir, le filtre réagit à nos attentes, elle laisse passer que la fréquence qui nous intéresse et atténue les autres.

Nous avons 6 filtres théoriques dimensionné de la même façon, nous en avons testé un pour voir si celui-ci répondait à nos attentes. Comme les résultats sont positifs, nous décidons de continuer avec le filtre que nous avons dimensionné (donc celui pour la note La) et on admet que les 5 autres seront satisfaisants.

Remarque :
On a volontairement pas parlé des signaux que l'on obtient après l'amplificateur inverseur/non-inverseur. On soit, le signal est juste amplifié et il n'y a pas de surprise. Néanmoins, nous nous assurerons que l'amplification est suffisante pour pouvoir traiter le signal pour la suite.


Tension asymétrique

Nous devons nous assurer que, si l'on utilise une alimentation mono-tension, cela ne modifie pas trop nos résultats précédent.
Ce que nous attendons :

  • Des signaux quasiment identiques.
  • Une tension en sortie centré en $V_{ref}$
  • Le filtre passe-haut qui supprime la composante continue



Nous n'avons pas besoin de nous attardé sur la création de $V_{ref}$. Comme pour l'amplification, c'est basique et sans surprise. Nous contrôlons que nous avons bien $4.5V$ en sortie de suiveur avec un voltmètre.

Rauch en asymétrique


Signal d'entrée : son de la guitare.
Signal de sortie : $V_{out}$ en sortie de Rauch.


Observations :

  • Le signal de sortie est quasiment identique au précédent
  • Nous n'avons plus de tension négative en sortie.



Le signal en sortie est très faible, beaucoup plus faible que précédemment ( $\approx 20mV$ contre $\approx 500mV$). Cela ne veut pas dire que notre filtre ne marche pas mais que la fréquence de coupure est différente.
En effet, un peu plus haut j'ai évoqué le fait que l'on utilisait des potentiomètres, avec le temps ils se sont déréglé et la fréquence de coupure à changer et est de $f_c\approx 105H_z$.
Ici nous avons effectué le test avec la guitare accordé, donc à une fréquence de $f=110H_z$. Si on regarde de plus près et que l'on calcule la fréquence depuis le signal mesuré, on verra que l'on a une fréquence de $f=110Hz$.




Suppression de la composante continue avec le filtre passe-haut:

Signal d'entrée : GBF
Signal de sortie : $V_{out}$ après filtre passe-haut

Bingo ! Le signal est de nouveau centré en 0, comme quand nous avions une alimentation symétrique en $[-9V,+9V]$.

Redresseur

Nous sommes maintenant en fin du montage, nous allons voir si oui ou non nos efforts ont été utiles.

Sortie de redresseur à 100 $H_z$:

Sortie de redresseur à 105 $H_z$:

Obversations:

  • Le signal est bien redressé
  • $U_{f=105 H_z} \approx 580mV$
  • $U_{f=100 H_z} \approx 500 mV$


Conclusion:

Le signal est bien redressé et nous avons aussi l'amplitude de notre tension de sorite $V_{out}$ qui change en fonction de la fréquence. En effet, pour un $\Delta f = 5 H_z$ on a un $\Delta V = 80 mV$. Donc nous avons réussi à faire un système répondant à nos attentes.

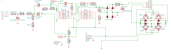
Prototype


Kicad

Version 1.0

Passons à la conception d'un prototype opérationnel. Pour cela, nous utilisons kicad. D'ailleurs vous avez un bon Tuto kicad ici !

Donc voila notre circuit que nous devons imprimer ainsi qu'un plan en 3D de ce que ça donne :




Remarques:

  • L'alimentation du l'AOP se fait avec une tension symétrique (-9V ; 9V),pour des raisons pratiques, nous devons modifier le schéma et mettre une tension asymétrique (0V ; 9V)
  • On peut réduire la taille de la PCB en diminuant la taille des pistes et/ou en utilisant des composants CMS (que l'on utilisera pour un prototype final sûrement!)
  • On peut prévoir d'embarquer un arduino directement intégré sur notre circuit (il suffit de récupérer la puce $Atmega$ en repérant les bons pins.



Version 1.5


Prenant en compte les remarques précédentes, nous allons appliquer une alimentation asymétrique en 0V;9V. Nous n'allons pas intégré d'arduino pour le moment.


Schéma de notre montage au complet (schématiquement) :



Schéma du Circuit imprimé en 3D (c'est jolie hein!):



Et enfin, deux solutions s'offrent à nous, soit on fabrique le circuit via un PCB et une isoleuse, soit on utilise une CIF pour fraiser notre circuit. Nous allons utiliser une isoleuse, il nous faudra donc le typon suivant :

wiki/projets/dadgad_pratique.1461163683.txt.gz · Dernière modification: 2016/09/11 10:48 (modification externe)