Outils pour utilisateurs

Outils du site


wiki:projets:de_electronique

Dé électronique

Porteurs du projet: Solène Badibanga Kalenda & Charly Oudy (contacts : sb.kalenda@gmail.com, charlycop@free.fr)

  • Date de début : 18 Mai 2018
  • Par ce projet simple, nous espérons mettre en pratique nos cours de L3 EEA en électronique numérique et de se confronter aux difficultés d'un projet réel.
  • Dé électronique qui tire un numéro au hasard via un microcontrolleur lorsqu'on le secoue.
  • Nous avons pris l'idée de HELIOX, ainsi que les fichiers STL, mais nous réaliserons toute la partie électronique en autonomie.
  • Date de fin : 5 Juillet 2018

Machines nécessaires

img.pccomponentes.com_articles_5_55779_3d-home-kids-up-mini-impresora-3d-4.jpg
imprimante 3D (Ici Up Mini) avec PLA ou ABS.

www.starled.fr_4757-thickbox-default_fer-a-souder-40-watts.jpg
Fer à souder

www.creativetools.se_image_cache_catalog_data_roland_dg_srm_20_add_img_srm-20_persp_1920x1080-1280x720.jpg
CNC pour le PCB

Matériels nécessaires

Composants Valeur Commentaire
R1,R2,R3 300 Ω
R4 600Ω
D1, D2, D3, D4, D5, D6, D7Del blanches5mm
S1Interrupteur à mercureà souder sur le circuit
S2Interrupteur classiqueà souder
Support pour pile CR2032à souder
1 pile CR2032Pour l'alimentation 3V
1 MicroControllerATtiny 85PU
1 support 8 pattes pour le μController
1 condensateur 10 μFPour programmer le ATtiny85 avec Arduino Uno

Partie 1

Pièces mécanique

Pièces électronique

μController ATtiny85PU
Arduino Uno

{{:wiki:projets:de_electronique:medium-attiny85-pdip-8.png?nolink&400|Arduino Uno On utilisera un Arduino Uno pour flasher le μController ATtiny85PU - Page Officielle

Partie 2

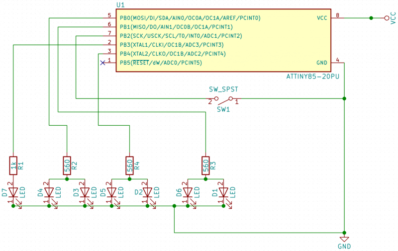
Shémas Electronique

J'ai réalisé le schéma sur Kicad
Schéma électronique fait sur KiCad
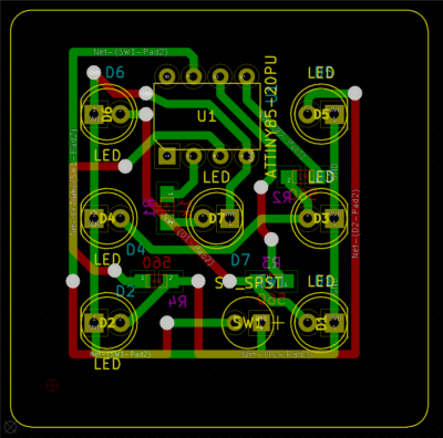
Puis le PCB en double face

Shéma du PCB

PROJET KiCAD COMPLET

Circuit PCB

Après plusieurs essais infructueux sur CNC, j'ai commandé 10 PCBs double face sur JLCPCB.COM pour 7€ frais de port compris.

Flashage du ATTINY85PU

Montage pour flasher le ATTINY
Pour la méthode complète, je vous recommande le tutoriel que j'ai suivi, de HELIOX sur cette video

Programmation

J'ai tenu à éviter les fonctions simplifier arduino et utiliser les interruptions pour le déclenchement du lancé de dé.
Fichier du code C

Partie 3

On passe à la réalité

LDAP: couldn't connect to LDAP server
wiki/projets/de_electronique.txt · Dernière modification: 2018/07/16 12:28 de charly.3414931