Aller au contenu
FablabSU
Outils pour utilisateurs
S'identifier
Outils du site
Rechercher
Outils
Afficher le texte source
Anciennes révisions
Liens de retour
Derniers changements
Gestionnaire Multimédia
Plan du site
S'identifier
>
Derniers changements
Gestionnaire Multimédia
Plan du site
Vous êtes ici:
Accueil
»
wiki
»
projets
»
musicbox
»
etat_actuel
wiki:projets:musicbox:etat_actuel
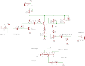
L'Etat actuel du projet
Le schéma électronique
Le dessin du carte électronique
Page Précédent : L'appareil imaginé
Acceuil
wiki/projets/musicbox/etat_actuel.txt
· Dernière modification: 2020/10/05 14:39 (modification externe)
Outils de la page
Afficher le texte source
Anciennes révisions
Liens de retour
Haut de page