Outils pour utilisateurs

Outils du site


wiki:projets:rfid:ethylometre21.7:modelisation
  • * MODELISATON DE L'ETHYLOMETRE Responsables : BEHLOULI Melissa et LI Mike

    Nous n'avons pas pu mettre les fichiers .scad, nous n'y arrivons pas, vous trouverez en début, mais aussi enfin de pages, le code du débitmètre.

    2 Parties à traiter : Packaging et débitmètre Modélisation du débitmètre**

Partie 1 du débitmètre

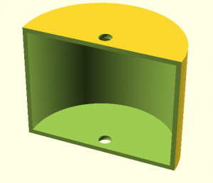
Partie 2 du débitmètre à assembler avec la partie 1 au niveau du trou fait dans le tube

Pour créer la première partie du débitmètre, nous allons imprimer plusieurs pièces détachées que l'on assemblera par la suite:

Voici après impression des objets, pour l'instant le seul problème est que l'hélice a du mal à tourner dans le renflement car celui-ci est beaucoup trop petit, à modifier donc.

Il s'avère que cela fonctionne, mais nous ne pouvons pas y coller l'aimant, Ainsi nous avons décidé de créer une hélice avec un emplacement spécial pour l'aimant. De plus, nous avons créé un tube pour pouvoir l'y placer.

Malheureusement, cela ne fonctionne pas: cela ne tourne pas. Ajoutons à cela que le tube est énorme: lorsque l'on souffle dans l'embout, le souffle perd de son intensité à cause du volume intérieur du débitmètre ! C'est un autre échec !

Troisième tentative :

Nous avons changé la forme de l'hélice, nous avons préféré mettre une seule hélice dont les pales prennent la surface du tube. Lorsqu'on souffle cela fait tourner l'aimant.

Voici la première partie du tube :

Et voici la seconde :

Voici le programme Openscad, pour pouvoir reproduire le débitmètre :

1ere partie du tube:

2eme partie:

Hélice:

wiki/projets/rfid/ethylometre21.7/modelisation.txt · Dernière modification: 2020/10/05 14:39 (modification externe)