Outils pour utilisateurs

Outils du site


wiki:projets:smartphone-geiger:gm-shield

Shield Geiger-Müller pour RFduino

L'état de l'art

Voici une liste de schémas de compteurs Geiger-Müller publiés à divers endroits du web.

Ces schémas montrent la diversité des solutions. Chacun apporte des petites originalités en termes de fonctionnalités. Le schéma de Libelium (1) est intéressant car c'est un shield pour Arduino :

il est donc ce qui s'approche le plus a priori du shield pour RFduino que nous souhaitons réaliser. Le forum a été alimenté pendant plusieurs mois, et de nombreuses suggestions ont été faites, cf ci-dessous.

Il détaille également les sketch pour Arduino. On peut donc, a priori les reprendre tel quel !

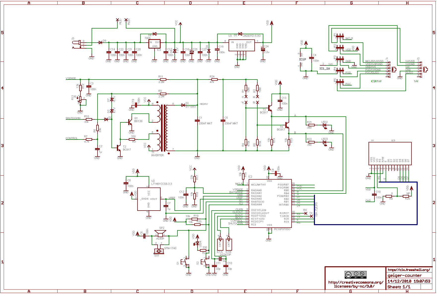
Le schéma de cLx (2) présente de très intéressantes fonctionnalités : régulation de la haute tension, contrôle logiciel de la coupure de l'alimentation du tube G-M, contrôle de la batterie. En outre les explications sont nombreuses, mais parfois un peu elliptiques pour moi !

La régulation de la tension se fait en jouant sur un signal PWM, lissé par un condensateur, qui alimente un transistor qui attaque le primaire du transformateur. La haute tension est prélevée par une résistance 2,2 MΩ, ce qui permet d'asservir le PWM pour obtenir la tension souhaitée. Ceci est très important : d'une part, cela permet de changer de tube et de régler le montage logiciellement, sans toucher aux composants. C'est un point qui a fait couler beaucoup d'encre sur le site Libelium : les utilisateurs qui souhaitaient changer de tube, les concepteurs indiquaient qu'il fallait changer des composants… D'autre part, c'est important pour la durée de vie des tubes, et la précision de la mesure : il est en effet primordial d'être situé sur le plateau de réponse du tube.

Plusieurs des montages disposent aussi de contrôles de la tension de l'alimentation électrique du montage. La tension de référence est en effet importante pour s'assurer que les mesures réalisées sont correctes. Je n'ai pas encore tenté l'adaptation.

Choix des fonctions et entrées/sorties

Au final, les entrées/sorties mobilisées pourraient être les suivantes :

  1. alimentation ON/OFF de la haute tension pour désaturer le tube après réception d'un coup
  2. contrôle de la haute tension (modulation du PWM)
  3. mesure de la haute tension
  4. mesure de la tension de l'alimentation (qui devrait aussi être transmise au smartphone)
  5. témoins de l'état (connecté,alimenté, batterie faible) : 2 pattes pour une LED bi-colore.
  6. et détection des impulsions bien sûr !

Au total 7 pattes. C'est exactement ce que permet le RFduino !

Améliorations possibles

Un commentateur du forum Libelium a proposé d'utiliser des transformateurs step-up/flyback CMS : Bourns PM61300

J'ai trouvé : Coilcraft, série LPR6235 . Yanis M. a dégoté : la séries 53xxx et 54xxx de Murata Power Solutions

Ils ont comme avantage évident leurs petites dimensions, en particulier en hauteur. Les puissances acceptées sont suffisantes, et plusieurs ratio primaire-secondaire sont disponibles pour chaque série, de 20 à 125. On peut imaginer en utiliser deux ensemble, pour obtenir le ratio souhaité. On vise un ratio de 400 pour passer de tensions comprises entre 1 et 3 V à 400-1200 V.

Ayant un peu de mal à comprendre le montage proposé par cLx, et sans moyen d'adapter les valeurs des composants à ces transformateurs, j'ai cherché des exemples de montages où les transformateurs en questions étaient utilisés. J'ai trouvé une note d'application de Coiltronics ! Ben voilà !

wiki/projets/smartphone-geiger/gm-shield.txt · Dernière modification: 2016/09/11 11:15 (modification externe)