Outils pour utilisateurs

Outils du site


wiki:projets:smartphone-geiger:montages_electriques

Surélévation de Tension

Les tubes Geiger-Müller ont besoin d'une tension comprise le plus souvent entre 300 et 600 Volts. Mais nous on n'avons que 3,3 Volts pour l'alimentation du RFDuino. Voici le circuit électronique qui surélève la tension (en diminuant le courant).

Montage avec une transformateur

Dans ce circuit pour obtenir la haute tension on utilise un transformateur qui possède deux bobinages primaires, un bobinage de feedback (et un bobinage secondaire évidemment).

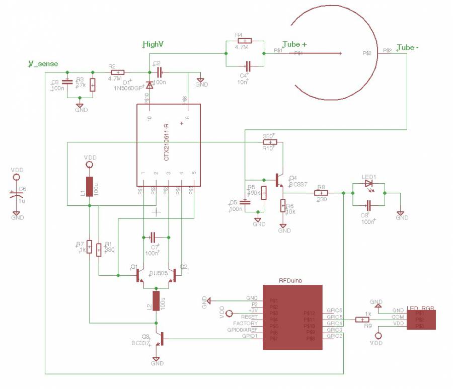
Voila notre schéma finale :

En plus de la présence de feedback on a forcement besoin à deux bobines primaires car on n'a que du DC à l'entrée du transformateur et il faut créer une circuit oscillant sur ces deux bobines primaires en utilisant les sorties feedback pour créer une tension en AC. pas clair

Nous avons trouvé le transformateur COILTRONICS CTX210611-R. Son ratio (primaire:secondaire) est 1:125. C'est suffisant pour notre application.

Sur la fiche technique de ce transformateur on voit son schéma qui possède bien deux bobines primaires et la sortie feedback :

Circuit Oscillant :

L'oscillateur de Royer utilise ce type de transformateurs.

Quand on met ce circuit sous tension, les deux primaires du transformateur laissent passent le courant. Cependant, Q1 et Q2 ne devient pas passant exactement en même temps. Il y aura une petit déphasage entre les deux transistors. Imaginons que Q1 devient passant avant Q2. Dans ce cas, le courant ne traversera que dans la première moitié du primaire (1-2). Par conséquent, dans la transformateur une flux magnétique vers le haut (de 5 à 1) va se créer. Ce flux va créer une induction électromagnétique sur la bobine de feedback (4-5) et donc une faible différence de potentiel (environ 1 Volt) va se créer à ses deux bornes. Comme cette tension à été crée suite à une induction électromagnétique, elle s'opposé au flux magnétique. Donc de 4 à 5. Finalement comme les bornes 4 et 5 sont reliées sur les bases du transistors, Q1 sera bloqué et Q2 sera passant. Donc tout le processus va redémarrer, en sens inverse. Cela va créer une déphasage de 180° sur le circuit.

D'imiter une tension AC depuis une tension DC s'appelle pas clair Flyback Converter

On a besoin de transistors assez rapides pour cette application. Donc on a choisit les BU505.

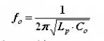
Le condensateur C1 crée un circuit LC avec la primaire du transformateur et ceci crée une résonance à f0. On peut obtenir f0 avec l'expression .

La primaire du transformateur est 2.94uH. Le condasateur qu'on met en paralelle est de 100nF. Donc l'oscillation est 29.4kHz.

Cliquez sur l'image pour voir l’animation. f0, c'est la fréquence de ce mouvement.

La bobine L1 est là pour n'avoir qu'une courant parfaitement continu.

Choix de R1 est très important dans ce montage. Ce point sera expliqué à la fin de ce chapitre.

Convertisseur AC -> DC :

A la sortie de transformateur on à bien une signal en haut tension mais ce signal est en AC. Or, on a besoin de courant DC. Donc on ajoute une détecteur de crête on ne dit pas un redresseur ? juste après la transformateur. Il est composé d’une diode et d’un condensateur. La diode conduit le courant et le condensateur va se charger pendant que le signal AC est positif. Quand le signal AC est négatif, le condensateur va se décharger très rapidement, donc la tension de sortie va rester constante (si le constate de temps de montage est assez élevée).

Le point délicat ici est le choix de composants qui doivent supporter la haute tension. Donc on a choisi la diode UF4007 et des condensateurs MKT (condensateur en polyester).

Asservissement de Haut Tension

Récupération d'information

Depuis le micro-contrôleur, on veut régler la valeur exacte de haut tension avec un asservissement. Cela sera utile dans les cas suivants :

  • Si la tension chute ou augmente d'une façon indésirable, le microcontrôleur est informé et il coupe le courant pour protéger le tube et le circuit.
  • Notre montage est capable d'utiliser différents tubes dans la phase de mise au point. Or, chaque tube a une plage de fonctionnement différent.

Ces deux points sont très important dans notre compteur Geiger-Müller. Pour pouvoir faire l'asservissement, il faut avant tout mesurer la haute tension et la rendre acceptable par le micro-contrôleur. Or les entrées du RFDuino n'acceptent qu'une tension comprise entre 0 V et 3.6 V. Donc on met un diviseur de tension à l’entrée du microcontrôleur. Ce montage divise la haute tension avec une constante (réglé par des résistances R2 et R3) pour l'adapter au microcontrôleur. Idéalement on pourrait placer une montage suiveur juste avant ce diviseur pour séparer les impédances de deux côtés, mais on n'a pas d'AO qui marche à de telles hautes tensions. En conséquence, notre circuit tire un peu plus de courant depuis la batterie. La capacité C3 est là pour empêcher des fluctuations éventuelles sur V_sense (il se décharge quand il y a une manque de tension pendant une très courte durée court ? combien - quelle conséquence sur l'asservissement ?).

V_sense = High_V / ((R2+R3)/R3)

((R1+R2)/R1) = 176.

C'est R1 ou R3 ? On a choisi R3 tel que V_sense maximal soit 2,68 V pour laisser une marge importante à la valeur maximale admissible par le microcontrôleur (3,6 V).

Le microcontrôleur peut lire cette valeur grâce à sa fonction analogRead. Plus d'explication sur cette partie ici

Asservissement

Une fois que notre RFDuino est informé sur le tension de HighV, il génère une PWM. Le rapport cyclique de cette PWM règle la haute tension. Pour que le PWM puisse interagir sur la haute tension on a monté le circuit suivant :

On voit que la collecteur du Q3 est relié sur les émetteurs de Q1 et Q2. Le PWM est branché directement sur la base du Q3. Donc le Q3 est passant quand le PWM est en état haut et bloqué quand il est en état bas.

Quand le Q3 est passante, alors les bases des transistors Q1 et Q2 sont reliés à la masse. Donc ils alternent dans l'oscillateur de Royer. Puis quand Q3 devient bloqué, les bases des Q1 et Q2 sont reliés à Vdd et du coup les transistors Q1 et Q2 sont bloqués. En gros on joue sur le temps d'activité des deux transistors pendant une période. Comme les transistors travaillent moins, la haut tension est moins élevée.

La bobine L2 est là pour avoir une courant parfaitement continu.

Sur cette photo on voit en jaune le PWM de RFDuino et en bleu, les bases de Q1 et Q2. Les transistors oscillent quand le PWM est en état haut.

Branchement d'un Tube

Donc maintenant on a une circuit qui est capable d'utiliser n'importe quel tube de 270V à 600V. Par conte on ne peut pas brancher une tube directement à la haut tension. Il faut une résistance de protection et une condensateur qui va diminuer les capacités parasites des électrodes et des câbles de liaison. Donc on branche une atténuateur compensé entre la haut tension et l'anode du tube.

R1 doit être entre 2 MΩ et 10 MΩ. Donc on a choisit 4,7 MΩ.

Cp1 et Cp2 sont des capacités de parasites. R1 est la résistance de l’entrée et R2 est la résistance de sortie. E c'est la haut tension. Idéalement on pourrait calculer les valeurs des composants avec la formule (Cp1+C1)R1=(Cp2+C2)R2. Par contre on n'as pas une moyen de calculer les valeurs exactes de Cp1 et Cp2. Donc suite à notre recherche sur internet on a trouvé que la capacité intérieur du tube est souvent environs 10pF. Donc on a décidé comme si Cp1=5 pF et Cp2=5 pF.

Alors notre calcule donne R1= 4,7 MΩ, R2 = 490 kΩ, C1 = 10 nF, C2 = 100 nF. (L'explication sur la choix de R2 est présent sur la partie Détection des Impulsions).

Avec les composants qu'on a choisit on a diminué le bruit de la tube.

Le bruit du fond sans les condensateurs du atténuateur compensé

Le bruit du fond avec les condensateurs du atténuateur compensé

On a essayé ce montage sur 3 différents tubes et ces composants ont atténué le bruit du fond pour chaque tube.

On branche la tube SBM-20. Ce tube travail entre 350 et 475 Volts. Donc depuis le smartphone on règle la haut tension à l'environs de 380 Volts.

Détection des Impulsions

Dans ce montage le tube réagit comme un interrupteur. A chaque fois qu'une particule gamma heurte à la cathode du tube, le tube laisser passer le courant pour une très court durée. Donc on peut interrupteur comme si une interrupteur se ferme pour une très court durée. Donc on récupéré une impulsion à l'anode du tube.

Quand il n'y a aucune particule qui heurte au cathode de la tube, alors l'interrupteur est ouvert.

Maintenant on va étudier la forme de cette impulsion. On a la formule V2=R5/(R4+R5)*(E-Vs) pour ce montage. V2 c'est la tension d'impulsion, Vs c'est la tension seuil de la plage de fonctionnement du tube. Dans notre cas R5 = 490 kΩ, R4 = 4.7 MΩ, E=380 V et pour le tube SBM-20 Vs = 350 V. Donc V2 = 2.83 V. Cela veut dire qu'on aura des impulsions de 2.83 V ce qui est complètement compatible à la RFDuino. Par conte on a estimé que la haute tension est bien 380 V. Mais si l'utilisateur monte ce tube sur le montage et s'il définit une autre tube depuis son smartphone, V2 peut augmenter et du coup il peut endommager le microcontrôleur. Pour empêcher que cette événement, on monte le circuit suivant :

On voit que l'impulsion du tube est liée à la base du Q4. Donc quand il y a une impulsion, le Q4 devient passante et du coup on a une impulsion moins que le Vdd, à la sortie du R8.

Ensuite on a branché une LED et une buzzer sur cette impulsion. Ce qui nous permet de voir et entendre une impulsion.

Voila la forme d'une impulsion sur l'oscilloscope :

impulsion.jpg

Le RFDuino

s8.jpg

PIN2 : Le PWM, PIN3 : V_sens, PIN4 : Les impulsions, PIN6 : Les LEDs RGB

Les LEDs RGB

On branche deux LEDs RGB. Le première sera allumé vert pour indiquer l'état du batterie est ok, la deuxième sera allumé en bleu pour montrer la présence d'un connexion bluetooth. Dans les explications de code du microcontrôleur, plus d'explication est présent sur ces LEDs.

wiki/projets/smartphone-geiger/montages_electriques.txt · Dernière modification: 2020/10/05 14:39 (modification externe)