Outils pour utilisateurs

Outils du site


wiki:projets:suiveur

Robot suiveur de ligne

Porteurs du projet: Solène Badibanga Kalenda & Charly Oudy (contacts : sb.kalenda@gmail.com, charlycop@free.fr)

  • Date de début : décembre 2016
  • Par ce projet simple, nous espérons mettre en pratique nos cours de L2 EEA en électronique analogique, de conception 3D en mineure mécanique et de se confronter aux difficultés d'un projet réel.
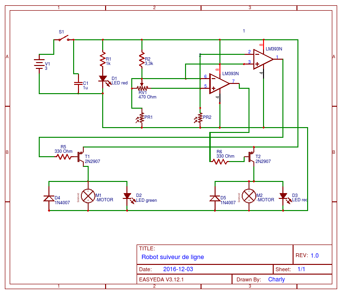
  • Ce robot est très classique, mais il a l'avantage de reprendre tous les composants analogique étudiés en L2 EEA (résistance, transistor, del, AOP, etc…)
  • Nous suivons les instruction du livre Je construis mon premier robot mobile de Frédéric Giamarchi. Ce livre est disponible à la bibliothèque des L1 sous la référence (629 GIA).
  • Date de fin estimée : janvier 2016

Machines nécessaires

s.3dnatives.com_imprimante_replicator-2x.jpeg
imprimante 3D (Ici Makerboot Replicator 2X ou Ultimaker²) avec PLA ou ABS pour le chassis, les roues et la transmission.

www.starled.fr_2588-large_default_fer-a-souder-40-watts.jpg
Fer à souder

Matériels nécessaires

Composants Valeur Commentaire
R1 1 kΩ
R2 3,3 kΩ
R3, R4 470 Ω
R5, R6330 Ω
RV1470 Ω
PR1, PR2LDR03ou LDR05
C1100 µF
D1, D3Del rouge5mm
D2Del verte5mm
D4, D51N40071N400X
T1, T22N2907Boîtier métal ou plastique
Cl1LM393N
S1Interrupteurà souder sur le circuit
K1, K2, K3Barrettes femellesà souder
Support pour ClBarrettes femellesà souder
2 Moteurs3Vdiamètre arbre de sortie : 2mm
1 Support piles2 piles LR06 1,5V

Environ 18€ dans un magasin d'électronique parisien.

Construction

Ici il faut décrire la fabrication de votre projet de A à Z. Il est astucieux de diviser en un maximum de partie votre projet, cela permet d'avoir une vision globale du projet et de “sous terminer” votre projet, ce qui est stimulant.

Partie 1

Electronique

Partie 2

Pièces mécanique

Journal de bord

Nous sommes actuellement en train de déterminer le choix de la transmission (acheter ou imprimer en 3D les pignons), notamment les pignons en prise direct sur les roues.

LDAP: couldn't connect to LDAP server
wiki/projets/suiveur.txt · Dernière modification: 2017/01/27 17:02 de charly.3414931