Counter-Snapping Mechanism
Membres : Paul CAMUS , Mathias DARIU
Nous sommes des étudiants en M1 du parcours ROB de la mention automatique, robotique (AR) à Sorbonne Université. Dans le cadre de l'UE UM4RBM20, il nous a été demandé, afin de se familiariser avec l'impression 3D, de créer une pièce qui profite des avantages de l'impression 3D.
Nous avons choisi de recréer le Counter-Snapping Mechanism (voir image et vidéo) de l'article de Paul DUCARME and al. Notre choix se porte sur le fait que les ressorts d'un tel mécanisme ont tout intérêt à être imprimés en 3D car le choix d'un filament, comme le TPU dans notre cas, permet de réduire les risques de cassures d'un plastique rigide mais aussi d'augmenter l'effet élastique du mécanisme. D'un autre côté, nous avons aussi décidé de modifier un des deux types d'accroches (qui permettent de relier les différents ressorts) en réfléchissant à un système de clip décrit plus tard dans cette documentation.
Ressorts
Pour ce qui est de la modélisation des ressorts du mécanisme, nous utilisons SolidWorks et avons repris sur Printables. Afin de pouvoir y apporter d'éventuelles modifications, nous avons pris soin de détourer l'objet plutôt que d'utiliser directement l'import STL.
Ensuite, comme expliqué en introduction, nous profitons de la possibilité du choix de filament qu'offre l'impression 3D pour opter pour du TPU 80A, qui est une matière très déformable après impression. Nous avons aussi opté pour un remplissage de 15% encore une fois pour ajouter de la souplesse à notre mécanisme. Ainsi la première impression de nos ressorts est présentée dans les 2 images suivantes.
Nous n'avions pas touché à quelconque paramètre de taille de l'objet et nous nous sommes rendus compte que les ressorts étaient bien trop petits ... Ce problème à 2 inconvénients majeurs. Premièrement, nous ne pourrons soulever que de faible charge sinon le counter-snap se produira trop vite. Deuxièmement, la taille de la buse fait que certains arrondis permettant le snapping du mécanisme ne sont pas présents sur les objets imprimés car trop fins pour être suivis par la buse à cette taille là.
En gardant les mêmes paramètres d'impression et en optant pour une taille 2 fois plus grande, on obtient finalement les résultats présentés dans l'image suivante.
Connecteur
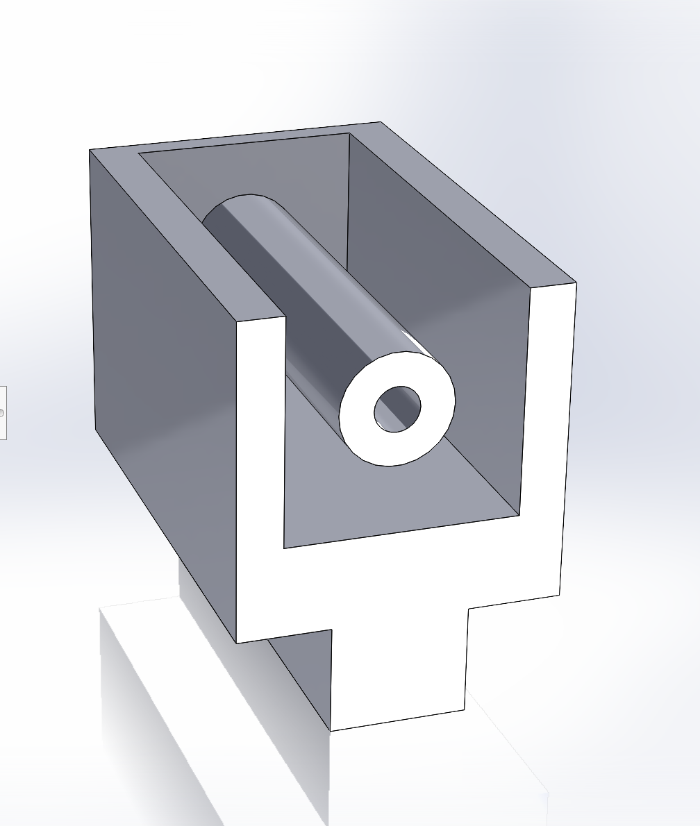
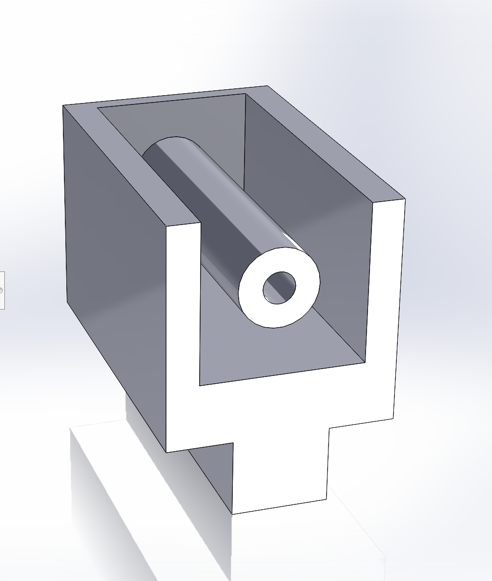
Pour ce qui est des connecteurs, nous avons fait le choix par manque de temps de n'en modifier qu'un seul. L'objectif était de transformer le connecteur qui ne marchait que par maintient (voir image), en un connecteur qui se clipse autour du bout de l'élastique.
Pour ce faire, nous avons simplement repris la structure et la logique de base des connecteurs (voir image) afin d'être certains qu'ils ne gênent pas le mécanisme. En revanche, on peut déduire du profil creux dessiné dans la figure de droite qu'un embout mâle viendra fermer le cylindre dans lequel les bouts des élastiques seront pris au piège.
Comme on peut le voir sur l'image ci-dessous, nous avons pris soin de creuser en son centre la flèche qui viendra se loger dans l'embout femelle afin de s'assurer que sa déformation permettra bien de faire clipser les 2 pièces. Nous avons porté une attention toute particulière aux mesures en prenant des marges d'erreur afin de ne pas être surpris par la dilation du plastique ou par des défauts/imperfections d'impressions (récurrents en impression 3D).
Néanmoins, cette conception n'est pas sans risque. Effectivement, même en supposant que toutes les mesures (choisies à "main levée" qui plus est) soient correctes, si l'objet est trop petit comme la première fois, les détails, notamment du col permettant de piéger l'embout mâle ne seront pas efficaces mais ce n'est pas à craindre car nous ferons en sorte que les pièces soient suffisamment grosses. Une autre de nos peurs est simplement que la finesse de l'embout mâle rende la pièce trop fragile et casse.
Enfin, le fait que l'impression 3D se fasse couche par couche va peut-être nous poser problème notamment lors de l'impression du cylindre creux. En effet, il est difficile d'imaginer, pour des débutants comme nous, si des supports sont nécessaires à l'intérieur de l'embout femelle pour ne pas que l'imprimante imprime dans le vide au niveau du col !
Notre dernier ajout est un crochet en bout du connecteur afin de permettre à la fois l'attache à un objet et l'attache à un support fixe. Nous avons suivi ce remarquable tutoriel et adapté à notre géométrie de base donnant le rendu présenté en dans l'image ci-dessous.
UPDATE : Après impression il s'avère que l'embout mal est trop détaillé et fin. En effet, la buse se déplaçant très vite et ne restant à l'endroit d'impression que très peu de temps, le plastique n'a pas le temps de séché et "part" avec la buse ne donnant pas du tout le résultat attendu ... En revanche, le rendu du crochet et du reste du connecteur est super !








No Comments