Groupe 5 - Lawny, Clovis, Pauline, Ludovic, Marin et Valentine
Informations
- CHEF DE PROJET: Lawny ICHANE lawny.ichane@etu.sorbonne-universite.fr
- RESPONSABLE INFORMATIQUE: Ludovic MAILLERE ludovic.maillere@etu.sorbonne-universite.fr
- RESPONSABLE MECANIQUE : Clovis FRESCURA clovis.frescura@etu.sorbonne-universite.fr
- RESPONSABLE ELECTRONIQUE : Marin GUENON--MONIER marin.guenon--monier@etu.sorbonne-universite.fr
- Pauline ROUGEAU, pauline.rougeau@etu.sorbonne-universite.fr
- RESPONSABLE WIKI Valentine MIGUEL, valentine.miguel@etu.sorbonne-universite.fr
Du 19/02 au 29/05/2026
Contexte
Cette documentation présente notre solution pour concevoir et fabriquer un robot capable de réaliser un exercice défini dans le cahier des charges disponible dans ce document : Projet de robotique ROB3 - 2026.pdf
En résumé, la tâche consiste à déplacer un objet depuis sa configuration initiale vers la configuration finale, à l’intérieur d’une arène.
Matériel
Un kit composé principalement de :
- Une pince 3551 fournie en kit, avec un servo moteur intégré.
- Deux moteurs KTECH MS4015-V3 contrôlables en vitesse et intégrant une mesure
de position (prévus pour les roues)
- Un moteur Dynamixel commandable en position (prévu pour le bras)
- Deux roues Pleine Guitel Hervieu Ø 50mm destinées à être motorisée et une
roue pivotante Guitel Hervieu, Ø 50mm.
- Un carte Arduino MEGA + un shield SEED pour la communication via un bus
CAN avec les moteurs + un shield DYNAMIXEL
- Deux capteurs de distance à ultrasons HC-SR04
- Une batterie RS PRO 12V 1.2Ah. Un kit de connexion permettant d’alimenter
l’Arduino avec la batterie.
Dans le FABLAB Sorbonne Université, sont également disponibles :
- Des planches de médium, 300mmx600mm ép. 6mm ou 3mm, découpables au
LASER dans le FABLAB.
- Des petits composants électroniques et mécaniques standard.
- Du filament pour les imprimantes 3D du FABLAB.
Machines utilisées
- Découpeuse laser Trotec Speedy 100
Journal de bord
Séance du 19/02/2026
Reflexion générale
Au cours de cette première séance nous avons découvert le projet et son cahier des charges. Nous avons notamment réfléchi à une solution mécanique pour attraper le totem qui soit la plus simple possible. Nous nous sommes arrêtés sur une solution reposant sur une pince dont le rôle sera de se fermer autour de l'objet puis de le soulever par une simple inclinaison vers le haut de la pince, permise par le moteur Dynamixel commandable en position auquel la pince sera liée.
Partie mécanique ( Lawny et Clovis )
Une réflexion a été faite sur le chassis et l'emplacement des composants du robot dans ce chassis. Plusieurs solutions sont présentées ci dessous. Ces chassis sont sujets à être de nouveau modifiés par la suite car ils ne prennent pas encore en considération les dimensions des composants ni les méthodes de fixation. Ils nous permettent toutefois d'avoir une vision générale de l'apparence du robot ainsi que les composants à intégrer au chassis.
Partie électronique (Marin)
Nous nous sommes assurés que le matériel fourni était fonctionnel en suivant les instructions données dans les consignes du projet.
Partie organisation ( Pauline, Ludovic et Valentine )
En parallèle, le reste des membres du groupe se sont chargés de créer et remplir cette page de documentation ainsi qu'un diagramme de Gantt qui évoluera à chaque séance.
Voici le diagramme de Gantt initial:
Bilan et objectifs lors la prochaine séance:
Comme prévu, nous avons lors de cette première séance testé les capteurs et nous nous sommes mis d'accord sur une solution mécanique générale (idée de bras de levier). Des premiers croquis ont été faits mais pas finalisées, nous comptons revenir sur cette partie lors de la prochaine séance. Concernant la partie informatique, nous nous y sommes pas penchés assez longtemps pour s'arrêter sur une idée car la création de ce wiki, du diagramme de Gantt, ainsi que d'un groupe Whatsapp.nous a pris du temps. Au cours de la prochaine séance, nous avons pour objectif d'accomplir les missions suivantes:
Lawny et Clovis: Croquis pour dimensionner le chassis, commencer la modélisation sur Solidworks
Pauline et Ludovic: Faire un organigramme
Marin: Regarder comment se pilotent les composants à notre disposition. Par exemple, trouver comment ouvrir la pince, comment récupérer les données du capteur à ultrasons...
Valentine: Apprendre à utiliser la découpeuse laser et trouver les réglages permettant un ajustement serré entre deux pièces
Séance du 05/03/2026
Ci dessous le diagramme de Gantt mis à jour depuis la dernière séance
Partie mécanique ( Lawny et Clovis ):
On a poursuivi le dimensionnement du robot, tout en s'assurant que le robot soit assez surélevé afin qu'il puisse avancer sous toucher le sol. On a pu travailler en commun avec Valentine afin de s'assurer de trouver la meilleure conception pour le robot afin d'assembler les pièces ensemble. Pour cela, on s'est basé sur une conception réalisable à la découpeuse laser. On a eu quelques problèmes sur SolidWorks sur l'utilisation des tenons et mortaises mais une fois le système compris on a pu continuer.
On a finalement décidé de ne pas perdre de temps à faire un croquis détaillé à la main avec les dimensions de chaque composant car on avait à disposition les pièces en taille réelle dans Solidworks. On a donc conçu nos pièces autour de ces composants existants.
A la fin de la séance nous sommes arrivés à assembler les roues au chassis sur Solidworks.
Tâches diverses: Découpeuse Laser et premiers assembages ( Valentine )
Nous nous sommes intéressés en parallèle à la découpeuse laser. L’objectif était notamment de déterminer les réglages nécessaires pour que l’assemblage par tenons et mortaises soit suffisamment précis et serré, afin que les pièces restent solidaires par la suite. A l'issu de la séance, un premier test a pu être réalisé.
Pour ce premier test, nous avions choisi un jeu de 0mm entre les tenons et mortaises. L'ajustement est glissant alors que nous souhaitions davantage un ajustement serré afin que les pièces tiennent entre elles. Il faudra donc tester avec d'autres dimensions pour trouver le réglage parfait. C'est un travail qui pourra être continué sur la prochaine séance.
On a également commencé à assembler ce qui pouvait déjà être assemblé. Nous avons ainsi lié chacun des 2 moteurs aux roues arrières, essentiellement à l’aide de vis, et par l’intermédiaire de 2 pièces imprimées en 3D qui ont pour rôle d’assurer le bon guidage.
Code (Ludovic et Pauline) :
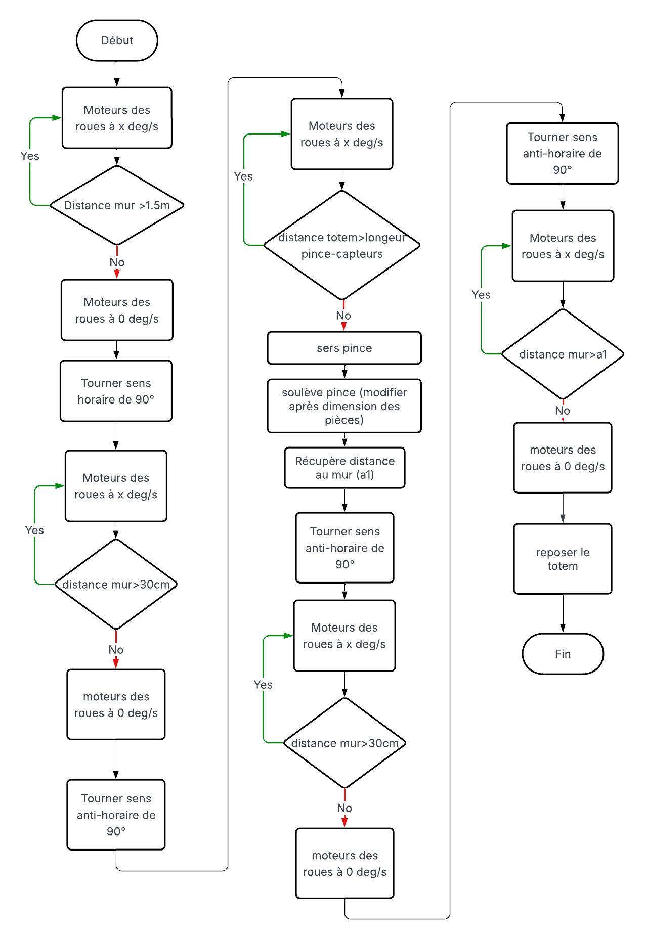
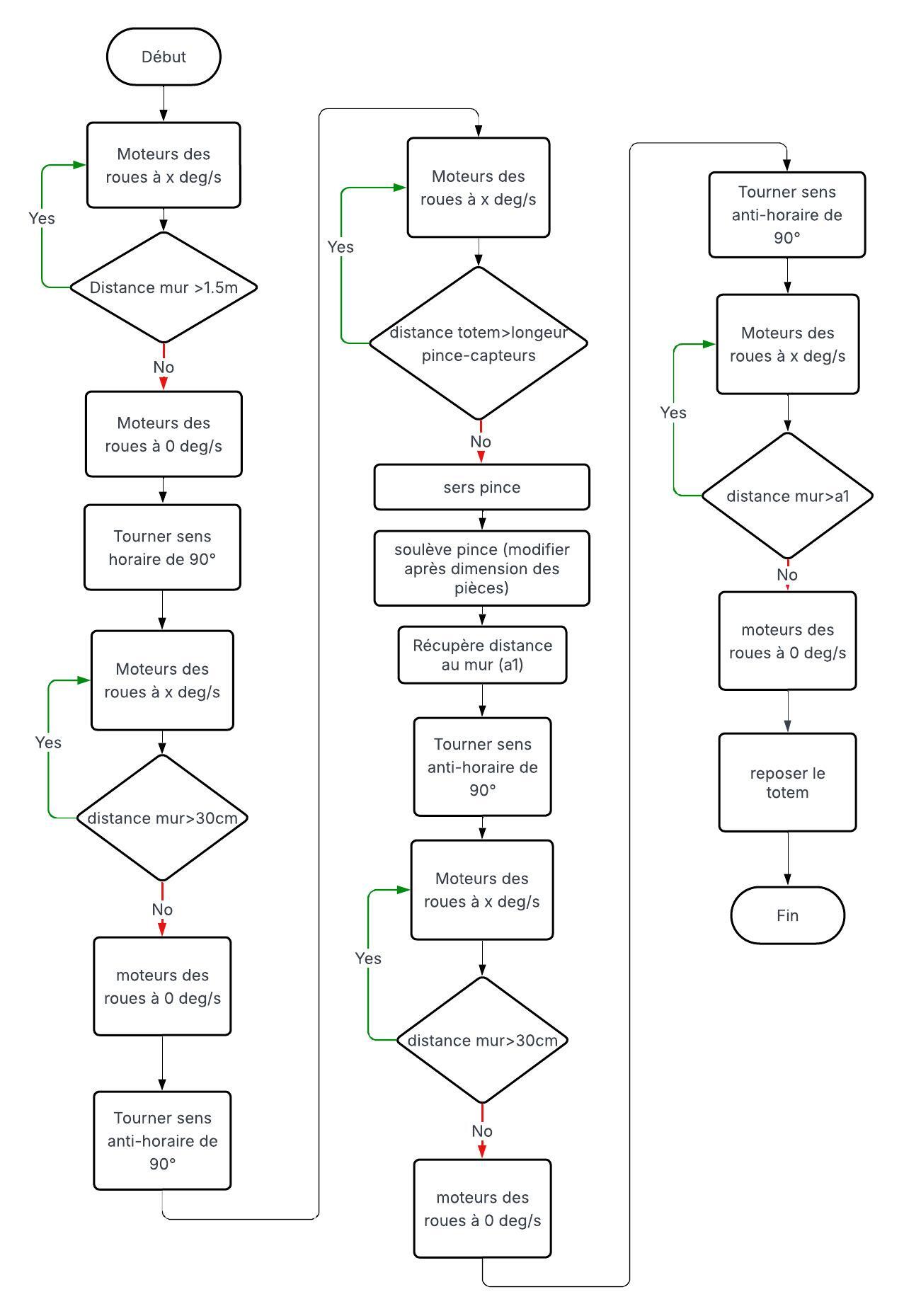
L'objectif était de trouver comment on allait coder les moteurs avec les contraintes imposées. Pour ce faire, on a commencé par dessiner des schémas et écrire étape par étape les mouvements qu'on voulait faire. Ensuite, on a réalisé un organigramme pour organiser nos idées et faciliter le codage ultérieur, qu'on a presque terminé.
Partie électronique (Marin):
En première partie, j'ai soudé le fil du moteur dynamixel. Puis je me suis attelé à comprendre le fonctionnement de l'Arduino pour piloter les différents composants (pinces, capteurs us, moteurs, etc..).
Bilan et objectifs lors la prochaine séance:
Les parties informatique et électronique avancent globalement comme prévu. Concernant la partie mécanique, nous nous sommes finalement toujours pas attardé au croquis, on envisage de s'en occuper à la prochaine séance maintenant que plusieurs idées ont été modélisées sur Solidworks. Nous avons été ralenti à cause de la conception des assemblages tenons et mortaises sur Solidworks mais restons dans les temps. Une bonne base pour le robot a été modélisée. De premiers tests à la découpeuse laser ont été réalisés mais ils devront être finalisés à la prochaine séance.
Ci dessous nos objectifs pour la prochaine séance
Lawny et Clovis: Continuer la modélisation sur SolidWorks. Finir le chassis.
Pauline et Ludovic: Finir l'organigramme et commencer le code sur Arduino
Marin: Coder les fonctions de base: avancer, tourner...
Valentine: Trouver les réglages parfaits pour un assemblage serré à la découpeuse laser, faire un croquis propre de la solution mécanique finale
Séance du 26/03/2026
Ci dessous le diragramme de Gantt mis à jour depuis la dernière séance
Partie code (Ludovic et Pauline) :
L'organigramme étant fini, on a fait tout l'algorithme avec une logique d'état different du robot grâce a un switch case, ensuite séparer en un maximum de sous fonctions différente pour épurer la loop.
Partie électronique (Marin):
J'ai fini d'étudier le fonctionnement des différents composants du robot en utilisant le convertisseur UART-USB.
Partie mécanique (Clovis, Lawny et Valentine):
La conception Solidworks avance dans les temps. La modélisation du chassis a été terminée. Nous nous sommes arrêté à la modélisation du bras de levier.
En parallèle, nous nous sommes occupés de construire un croquis de notre solution à l'état actuel pour poser toutes les idées qui ont été conçues sur Solidworks. Ce croquis nous a aussi servi pour réfléchir à la façon dont nous souhaitions lier la pince au moteur Dynamixel, lui même fixé au chassis. Pour cela nous avons réfléchi à un bras qui ferait la liaison entre le moteur Dynamixel et la pince. Nous avons conçu une première version de ce bras. Il ne s'agit pas d'une version finale.
Tests découpeuses laser (Valentine):
Nous avons finalisé les tests à la découpeuse laser débutés à la dernière séance.
Nous avons cette fois ci décidé de faire des tests avec 0.1mm et 0.2mm de serrage. La solution 1mm permet un léger serrage alors que la solution 2mm permet un meilleur serrage. Le désassemblage des pièces reste en revanche possible en les tournant un peu ce qui signifie qu'il y a peut-être encore un meilleure réglage pour permettre aux pièces de se solidariser de manière plus forte. Pour notre cas, la solution à 0.2mm nous suffit.
Bilan et objectifs lors la prochaine séance:
Nous avançons globalement dans les temps par rapport à notre diagramme de Gantt. La modélisation Solidworks devrait toucher le bout d'ici la prochaine séance tout comme le codage.
Lawny et Clovis et Valentine: Concevoir le bras de liaison entre le moteur Dynamixel et la pince. Finir la modélisation Solidworks et la valider en vue de l'étape de fabrication. Vérifier que les câblages et fixation entre chaque pièce soient réalisables. Fabriquer les premières pièces.
Pauline et Ludovic et Marin: Compiler et tester le code avec les différents moteurs et les capteurs.
Séance du 9/04/2026
Ci dessous le diagramme de Gantt mis à jour depuis la dernière séance
Partie mécanique (Clovis, Lawny et Valentine):
Le bras entre la pince et le moteur Dynamixel a pu être modélisé. Nous nous sommes arrêtés sur une solution plus simple que présentée dans le croquis de la dernière séance. La solution finale est fabricable en une pièce par découpeuse laser. Nous avons directement pu fabriquer cette pièce et faire l'assemblage avec le moteur dynamixel d'un côté et la pince de l'autre en s'aidant de boulons. Cela nous a permis de commencer à faire des tests côté électronique.
En parallèle, nous avons vérifié toute notre solution 3D pour s'assurer que les câblages et fixations entre chaque pièce soient réalisables. Nous avons décidé de rajouter des ouvertures pour faire passer les fils et des équerres pour solidifier le chassis. Aussi, nous avons réalisé que nous avions placé les deux capteurs ultrasons à l'avant de robot et cela pourrait nous causer des problèmes. C'est pour cela que nous avions décidé des faire un châssis modulable, permettant soit de mettre les deux capteurs à l'avant du robot, soit de mettre un capteur à l'avant et un autre sur le côté.
Nous étions bien rendus pour passer à l'étape de fabrication mais avons été bloqués par la partie serrage de 0.2mm avec Solidworks. En effet, nous avions eu du mal à comprendre comment rentrer cette donnée avec la fonction tenons et mortiers et n'avons pas réussi à résoudre le problème à temps pour découper nos pièces. Ce problème sera résolu d'ici la prochaine séance pour que nous puissions passer directement à la partie fabrication.
Partie code (Ludovic et Pauline) :
Nous avons pris en compte des difficultés en raison des incertitudes des capteurs et des moteurs. De ce fait, nous avons décider de mettre un des capteurs sur l'un des côtés du robot. Afin de vérifier que le robot avance bien droit, nous avons utilisé ce capteur pour faire une fonction permettant de corriger la direction du robot en fonction de sa distance avec le mur latéral. De plus, on a commencer la prise en compte des valeurs d'incertitude des capteurs, en mesurant à une distance connue, pour adapter notre code à celles-ci.
Partie électronique (Marin) :
(tests avec la pince)
Bilan et objectifs lors la prochaine séance:
Nous avançons globalement dans les temps par rapport à notre diagramme de Gantt. La partie mécanique nous semble correcte et prête à être découpée, à part pour la partie tenons et mortiers qui doit être peaufinée avant la prochaine séance. On prévoit de finir l'assemblage du robot la semaine prochaine et de tester enfin le déplacement du robot en condition réelle.
Lawny et Clovis et Valentine: Découper les pièces et les assembler
Pauline et Ludovic et Marin:
Séance du 07/05/2026
Ci dessous le diagramme de Gantt mis à jour depuis la dernière séance
Séance du 29/05/2026
Dernier cours, démonstrations du projet et démontage du robot.













No Comments