Mini-projet
Mini-projet : Mesure de température & détection de flux d'air
L’objectif des cinq séances (10h) est que vous conceviez, réalisiez et validiez un système pour déterminer
le sens d’un flux d’air dans un tube, par exemple une soupape de voiture, et pour mesurer la différence
de température entre les extrémités du tube.
Soit le tube avec au centre une résistance 18Ω et supportant jusqu’à 1W y a été
insérée ainsi qu’aux extrémités deux CTN supportant jusqu’à 75mW.
Votre objectif est de concevoir un circuit électronique dont les sorties permettront de déterminer :
- le sens d’un éventuel flux d’air,
- la différence de température ∆T entre les deux CTN.
Objectifs pédagogiques :
Imaginer, concevoir un système pour un.e client.e venant vous voir avec un cahier des charges
(cf. paragraphe ci-après).
Mettre en œuvre ce que vous avez vu jusqu’alors en électronique, en particulier en associant
des fonctions élémentaires.
Dimensionner de manière raisonnée un circuit (e.g. : comment choisir la valeur d’une
résistance), optimiser les différents paramètres d’un système.
En tant qu’étudiant.e puis ingénieur.e, apprendre à transmettre l’information, à votre binôme,
à vos enseignant.e.s, à des technicien.ne.s, à vos client.e.s, etc.
Cahier des charges de votre client.e
Sortie n°1 : un signal lumineux indiquant le sens de l’éventuel flux d’air dans le tube (e.g. :
vert = de gauche à droite, rouge = de droite à gauche, rien = pas de flux détecté).
Sortie n°2 : tension analogique permettant de trouver la différence de température ∆T entre les
deux CTN. Vous pourrez par exemple faire un petit programme (C, Matlab, …) ou utiliser un
tableur (Excel ou équivalent) pour calculer ∆T connaissant cette tension analogique. Cette
tension analogique doit être comprise entre 0 et 5V sur l’intervalle de température considéré
afin d’être compatible avec un CAN 0-5V qui aurait (aura) cette tension d’entrée.
Sortie n°3 (en bonus) : tension numérique sur n bits permettant de trouver ∆T. Vous pourrez
par exemple faire un petit programme (C, Matlab, …) ou utiliser un tableur (Excel ou équivalent)
pour calculer ∆T connaissant les n bits.
Au maximum trois alimentations DC utilisées pour alimenter votre circuit plus éventuellement
une pour alimenter la résistance chauffante de la figure 1. Si besoin, vous pouvez aussi utiliser
comme source DC le GBF avec un offset et une amplitude crête à crête minimale. Remarque : le
CAN est alimenté en 0V-5V (destruction si plus de 5V ou moins de 0V).
Vous noterez qu’il n’y a pas d’exigences sur la précision ni sur la consommation. Vous chercherez
néanmoins à obtenir les meilleures performances et à les quantifier (par exemple une puissance
consommée de 100mW sera préférable à 500mW).
Matériel à disposition :
- mini-Labdec,
- circuits intégrés (CI) contenant les AOP : TL082 (2 AOP), TL084 (4 AOP) ou MC1458P (2 AOP)
- (brochage : cf. internet),
- LED rouge et verte,
- potentiomètre, R et C.
Notes :
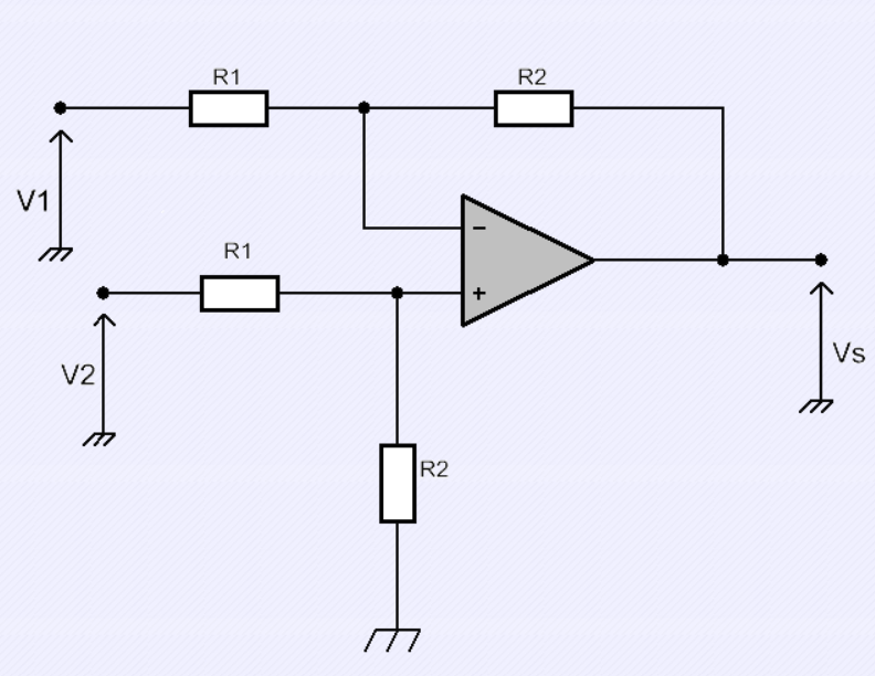
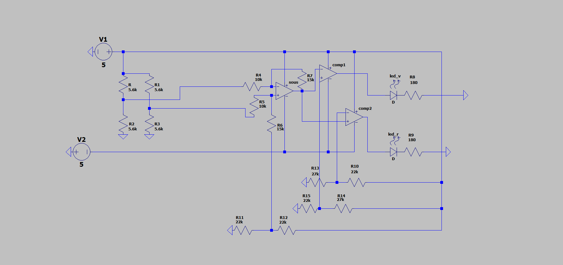
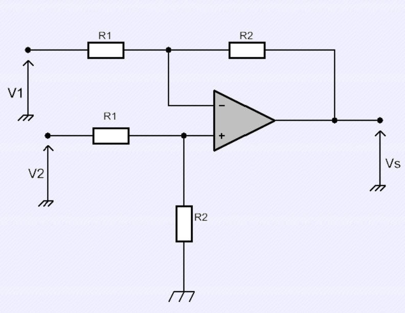
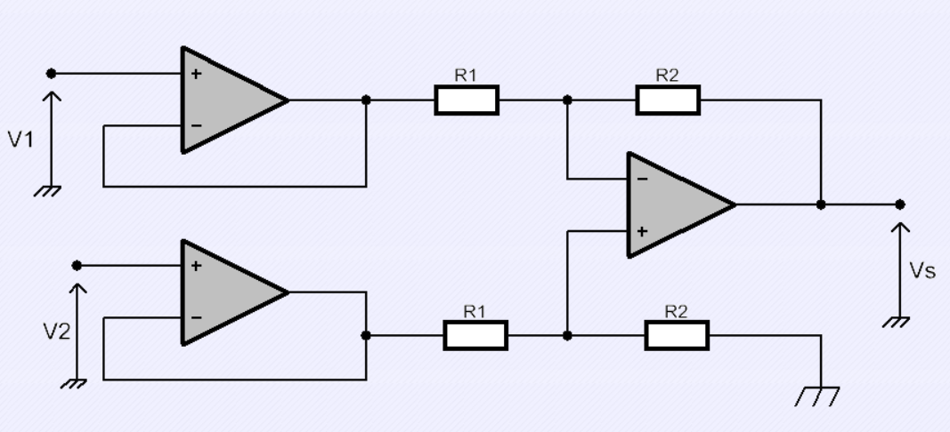
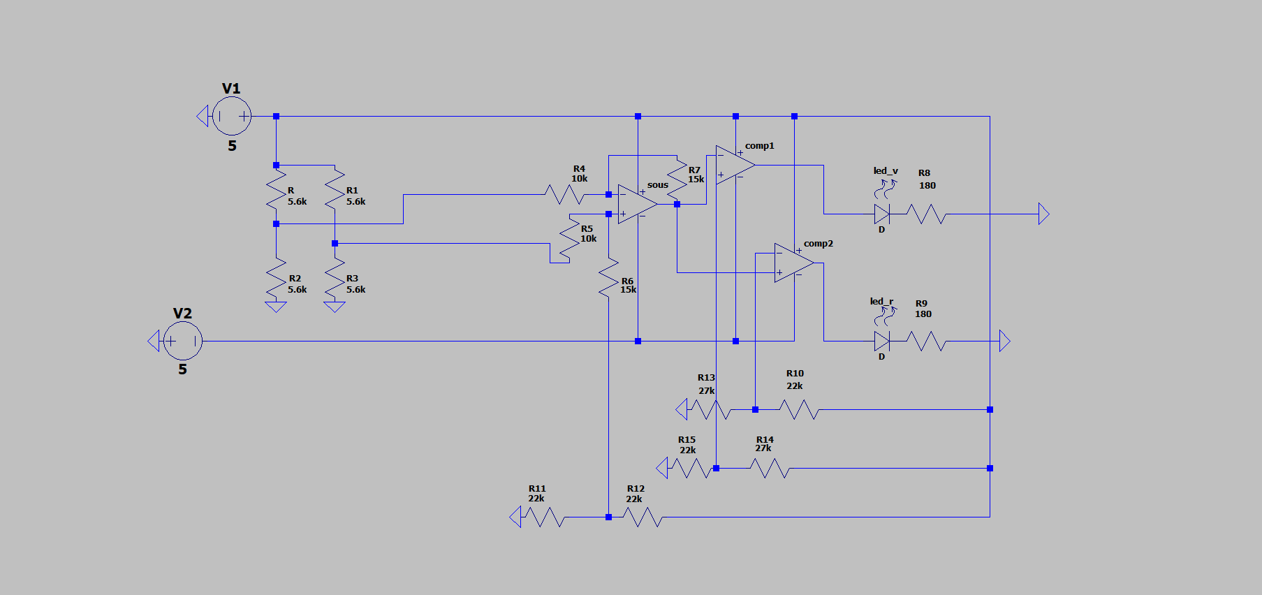
L'idée du projet c'est de connaître la circulation du flux d'air. Pour cela nous avons choisis d'utiliser un amplificateur différentiel (soustracteur) ainsi que deux comparateurs. L'amplificateur différentiel sert à amplifier la différence des tensions d'entrée V1 et V2 par un gain R2/R1, dans notre cas : R2=15kOhm er R1=10kOhm, on a donc un gain de G=1,5.
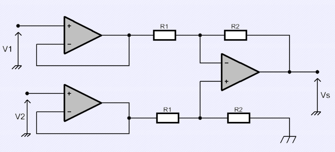
Le seul petit bémol de ce circuit réside dans le fait que l'impédance d'entrée vue par les montages en amont (d'où proviennent les tensions d'entrée V1 et V2) n'est pas infinie, il "consomme" donc du courant, ce qui peut être perturbant si ces derniers ont déjà du mal à en fournir surtout dans les capteurs, il est donc possible d'utiliser un amplificateur d'instrumentation. Les suiveurs permettent de créer des impédances d'entrées quasi-infinies et de "recopier" les tensions d'entrée sur l'amplificateur différentiel sans soutirer de courant aux circuits en amont (Mais notons que dans notre circuit, il n'est pas nécessaire de l'utiliser même s'il peut-être préférable par certains).
La sortie du soustracteur sera câblée à deux comparateurs simples pour pouvoir réaliser ce qu'il nous est demander.
Par la suite nous comprenons qu'il est nécessaire de mettre à disposition des ponts, or nous remarquons que nous ne pouvons jamais atteindre un zéro parfait pour pouvoir le comparer. Après un calcul et prélèvement de la différence de tension et de température dans le pont de Wheatstone, nous réalisons trois ponts, l'un pour pouvoir simuler une tension à 2.5V, un autre pour pouvoir simuler une tension supérieur à 2.5V, et la dernière pour une tension inférieur à 2.5V (qui seront câblées par ordre dans le soustracteur puis les comparateur). Autour de la tension de 2.5V, les deux Leds seront donc éteint, inférieur à cette tension la Led verte sera allumée et à l'inverse de ce cas la rouge sera allumée.
Conclusion et Applications:
Après le câblage, nous obtenons le schéma ci-dessous créer dans le logiciel LtSpice. Il est possible de le simuler et de vérifier le bon fonctionnement du circuit avec.
Après la confirmation du fonctionnement de la simulation, le branchement du circuit a été réalisée.
Son fonctionnement a été confirmée.
Lorsqu'il y a un flux de gauche à droite :
Lorsqu'il y a un flux de droite à gauche :
Lorsqu'il n'y a pas de flux :
Enfin le layout du circuit réalisé :
Ce circuit détecte donc la circulation du flux d'air, mais peut être retravailler pour un meilleur rendu.
En pratique :
cliquez pour visionner la vidéo
Calculs et data-sheets :
Si vous avez des questions ou des propositions pour l'amélioration du circuit, vous pouvez me joindre avec le mail : fatima.z.calis@gmail.com ou diallo.lidera@gmail.com
N'oublier pas de mettre un objet pour éviter de finir dans les spams :)


















No Comments